2025-09-28
导读:
早前基金会中心网发布2025年第二季度基金会数据,其中介绍了在第二季度注销/被撤销基金会首次超过新成立基金会的行业现状。在二季度被观测到的注销/被撤销基金会中,18%为企业型基金会。基于这一信息,明善道快速响应,从自身深耕企业社会责任咨询的经验出发,与基金会中心网合作,对169家注销的企业基金会进行了深入分析,力图探究这一企业公益现象背后的原因。
分析显示,这些企业基金会的“退场”是内外因共同作用的结果:外因在于基金会监管要求持续强化,合规成本显著上升;内因则源于企业自身经营风险的暴露及公益策略的主动调整。
核心发现包括:
● 企业基金会的“退场”呈现出与监管政策收紧高度同步的三大高峰:2018-2019年、2021-2022年和2024-2025年。
● 在被登记管理机关撤销的案例中,最主要诱因是企业经营不善导致基金会“断粮”“停摆”,如连续两年未开展慈善活动,未能按规定接受年度检查。
● 在主动注销的案例中,约27%推测是因发起企业自身出现风险,选择主动清算;约29%则体现了企业公益策略的调整——通过整合多基金会、注销冗余机构,或转向专项基金、慈善信托等轻量化形式继续开展公益。另有10家基金会推测因缺乏规划或计划难以落地,长期处于“闲置”状态而最终注销。
对于企业而言,设立基金会是承担社会责任方面的战略选择,意味着做出长期承诺,需要审慎决策,提前做好可持续的资金投入与合规运营规划,因为善加运用则能开启探索社会价值的新格局;同时也应认识到,设立基金会并非规范、专业做公益的唯一路径,企业应根据发展阶段与实际需求,选择最适合自身的公益模式。如果感到吃力或不适,及时“变道”和“退场”,也是值得肯定的理性选择。
注:本文由基金会中心网与明善道联合出品,由明善道完成主要分析与文稿撰写,基金会中心网提供数据支持与内容共创。
2004年《基金会管理条例》施行以来,我国基金会发展步入快车道。二十年来,伴随中国经济的持续增长与企业社会责任意识的觉醒,各类企业纷纷设立企业基金会,追求以更系统、高效、可持续的方式投身公益。
截至2025年7月,全国企业基金会总量已达约1900家,成为推动慈善事业发展的重要力量。然而,任何行业都遵循新陈代谢的规律。在众多企业积极入场的同时,也有部分企业基金会因各种原因退出。
本次调研将目光投向那些“退场者”,尝试从这一独特视角剖析企业通过设立基金会开展公益实践中的梦想与挑战,以期为行业提供启示。
本文所指的企业基金会,定义为由企业或商业机构发起设立,主要以企业资源为支撑,其初心使命、治理决策权重及业务一致性均体现出与企业背景高度关联的一类基金会。其核心特征是以企业社会责任(CSR)为出发点,围绕社会公共利益开展活动,同时兼顾企业形象提升和资源整合效益。
本文所分析的数据来源于全国社会组织信用信息公示平台,涵盖了截至2025年7月30日、运作状态为注销或撤销的全部企业型基金会,共计169家。
169家被注销企业基金会的基本画像
截至2025年7月30日,全国状态正常的企业基金会共有1890家,169家注销企业基金会约占全国企业基金会总量的8%,其中被登记管理机关撤销登记的51家、主动注销的118家。
从主体构成看,发起企业中民营企业136家(80%),国有企业21家(12%),混合所有制企业8家,外资企业7家,集体所有制企业1家。
从时间维度看,这些基金会成立于1986年至2024年间,其中80%集中在2008-2018年成立;存续时间最长39年、最短1年,68%的机构存续6年及以上。
从注册与资金规模看,63%在省级民政部门注册(106家),27%在市级注册(46家),县级注册15家,另有2家为民政部注册(桃源居公益事业发展基金会、海仓慈善基金会);原始基金规模以100-300万元(不含300万元)为主(73%),其中106家为200万元,300-500万元(不含500万元)和500万元及以上的分别有28家和18家。
从业务领域看,扶贫济困(115家)与教育(109家)为主要方向,同时覆盖弱势群体救助(65家)、应急救灾(51家)、医疗卫生(26家)与生态环保(18家)等领域。
画像显示他们与现存企业基金会的“家世背景”、公益方向看起来类似,且大部分诞生在“公益黄金十年(2008-2018)”,存续时间超过6年,远超国内小企业平均3年的“寿命”,大多系出当时当地知名企业或行业领先品牌。
从时间上看,企业基金会的“退场”与监管政策的出台相呼应

*2016年起截至2025年7月每年撤销和注销的企业基金会数量
时间维度上,企业基金会的“退场”呈现出三个明显高峰:2018-2019年、2021-2022年和2024-2025年,这与监管政策的收紧节奏高度契合,反映出行业监管持续规范的趋势。
第一高峰(2018-2019)。2018年,民政部发布《社会组织信用信息管理办法》,建立社会组织活动异常名录和严重违法失信名单制度。以此为契机,各地民政部门显著加强了监督执法力度。2018-19年间共有11家企业基金会被撤销、9家注销。从发展趋势来看,2019年成为企业基金会发展的关键转折点:当年新成立企业基金会153家,较2018年的223家下滑31%,这是2008年以来年度新增数量首次下降,标志着自2008年开启的快速增长阶段正式结束。
第二高峰(2021-2022)。2021年,民政部印发《关于开展“僵尸型”社会组织专项整治行动的通知》,持续整治“连续不参加年检、不开展业务活动、无法取得联系”的组织,明确要求对符合条件的予以撤销或指导注销。在此背景下,我国社会组织总量于2022年首次出现负增长(见《社会组织蓝皮书:中国社会组织报告(2023)》)。叠加经济下行压力,企业基金会收入可持续性面临挑战。2021-22年间,共有16家企业基金会被撤销,26家注销。
第三高峰(2024年至今)。2024年9月,民政部、中央社会工作部等五部门共同印发了《关于加强社会组织规范化建设推动社会组织高质量发展的意见》,为基金会合规管理提供明确政策导向;年底,《基金会管理条例(修订草案)》公开征求意见,标志行业进入强监管阶段。在此背景下,企业基金会迎来第三次“退场”高峰。2024年至2025年7月,已有18家被撤销,35家注销。
注:受数据可及性所限,本文分析的数据中,基金会注销/撤销时间自2016年起才有记录,且有11家基金会的注销/撤销时间未明确。
从地域上看,广东的“退场”基金会数量居首,湖北和沿海三省紧随其后

*撤销或注销企业基金会的地域分布
注销的企业基金会中,广东省数量最多,达32家。这一数据与其在全国基金会版图中的领先地位相匹配——广东不仅是全国基金会总量第一的省份,也是企业基金会数量最多的地区。截至2025年7月30日,广东拥有402家企业基金会,远超排名第二的北京(263家)。相应地,其退出的企业基金会数量也位居全国首位。
20家注销企业基金会位于湖北,其中7家为武汉企业发起、以职工互助保障为宗旨的机构,多成立于2004年及之前,是特定历史时期地方探索职工互助保障的阶段性实践。随着相关制度逐步规范化,这部分基金会已有序退出。
注销企业基金会数量达到10家及以上的省份还有浙江(13家)、福建(12家)和江苏(11家)。其中,浙江和江苏是企业基金会的"大省",截至2025年7月30日,两地以208家和128家企业基金会存量分别排名全国第三和第五。
值得注意的是,福建的被撤销企业基金会数量相对较多,这可能与其针对“僵尸型”社会组织的清理整治力度较大有关——该省在2021至2023年间连续三年开展了专项整治行动。
企业经营不善导致基金会“断粮停摆”,是企业基金会撤销的主要诱因

*被撤销的企业基金会所涉及的撤销事由(一家基金会可能涉及多个撤销事由)
根据《基金会管理条例》第四十一条、第四十二条,登记管理机关撤销基金会登记的情形包括:
● 基金会申请登记时提供虚假材料骗取登记,或者自获取登记证书起12个月内未按章程规定开展活动;基金会符合注销条件却未办理注销登记,且仍继续开展活动的,登记管理机关应当撤销登记。
● 基金会未按章程宗旨和业务范围活动、会计工作造假、不按规定办理变更登记、未完成公益事业支出额度、未接受或未通过年度检查、不履行信息公布义务或公布虚假信息等行为,情节严重的,登记管理机关可撤销登记。
注:撤销登记属于行政处罚。社会组织被撤销登记后,除组织清算、办理注销及进行诉讼活动外,不得开展任何其他活动。社会组织被撤销登记后,其主体资格、债权债务关系依然存在,只有在注销登记后,社会组织的主体资格才完全灭失。
通过检索各级民政部门的行政处罚公告可见,在51家被撤销的企业基金会中,28家(占比55%)的撤销事由涉及未按规定接受年度检查或年检不合格,这是企业基金会被撤销的最主要原因。在实务中,基金会若连续两年不参加年检,就可能被登记管理机关认定为“僵尸型”社会组织并依法清理撤销。
此外,撤销事由中涉及未依法报送年度报告的有11家,涉及多年不开展业务活动的2家,涉及虚假做账、未依法公开关联交易、无法取得联系、整改不到位的各1家(同一家基金会可涉及多个撤销事由)。
在51家被撤销的企业基金会中,有29家(占比57%)的发起企业在基金会撤销前后出现了债务违约、破产、解散、并购重组或涉嫌违法犯罪等重大风险事件。其中,来自房地产业和非银行金融业的企业分别有6家和5家。
结合多数被撤销企业基金会的撤销事由是未参加年检、年检不合格或未报送年度报告,可推断企业基金会被撤销的主要诱因,是发起企业遭遇重大经营风险,对基金会的资金支持缩减,导致基金会运营陷入“断粮停摆”,进而无法按规定完成年检和报送报告,最终被登记管理机关依法撤销。
企业主动注销基金会,主要是由自身经营状况和公益策略调整驱动

*企业基金会注销原因分布
根据《基金会管理条例》第十六条规定,当基金会出现以下情形时,应当申请注销:
● 按照章程规定达到终止条件
● 无法按宗旨持续开展公益活动
● 其他合理原因
截至2025年7月,全国社会组织信用信息公示平台共记录118家企业基金会注销登记。其中76家可通过查询发起企业在基金会注销前后的经营动态和公益行动信息,基本查实注销原因,其余42家暂未明确(其中10家可通过现有信息进行一定程度的原因推测)。
相较于被登记管理机关撤销,企业基金会的主动注销,其背后动因也更为多元和复杂,主要包括以下几种典型情形:
发起企业出现重大经营风险(33家)

*发生重大经营风险的基金会发起企业的行业分布
信息检索显示,33家主动注销企业基金会的发起企业(占总数27%)在注销前后发生了重大风险事件,如债务违约、破产、解散、并购重组或涉嫌违法犯罪等。这表明,当面临重大经营风险、难以保障持续公益投入时,一部分企业基金会会选择主动注销。
总体来看,在169家撤销/注销的企业基金会中,62家(占比约37%)推测因发起企业遭遇重大经营风险而退场。从行业分布看,发起企业来自房地产业的有12家,非银行金融业的有11家,显著高于其他行业,这一特征与本轮经济周期中两大行业受波动影响较大的态势相呼应。
发起企业公益策略的优化与调整(34家)
根据信息检索,34家主动注销企业基金会的发起企业(占比29%)在注销后仍继续通过慈善捐赠、发起公益项目、组织员工志愿服务等方式开展公益活动。这一现象表明,对部分企业而言,基金会的注销并不意味着公益实践的终止,而是其公益策略的优化与调整。
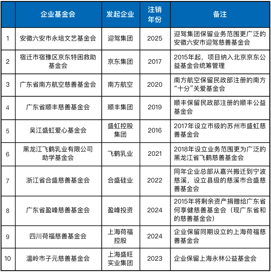
优化整合。部分企业在公益实践过程中,曾在多地设立了多个业务范围不同的基金会。最终,这些企业往往选择保留注册地与总部所在地一致、业务范围较广且与企业核心关注点高度契合的基金会,将其作为承载企业公益战略的核心平台,而将其他基金会注销,从而实现资源的优化整合。
顺丰集团的案例很有代表性:2009年,顺丰集团发起成立了省级的广东省顺丰慈善基金会,开展助困帮扶、赈灾助学等活动。2019年,该基金会注销,集团保留了民政部登记的顺丰公益基金会,将业务范围扩展至交通运输行业支持、关爱妇儿等更广阔领域。创新等更广阔领域。这一调整清晰地体现了企业公益策略的升级,业务范围与企业核心产业更加契合,资源配置也更为高效。
类似的案例还有以下10家:

轻量化转型。有4家企业基金会在注销后,其发起企业选择通过设立专项基金或慈善信托等方式延续公益实践,具体情况如下:

此外,20家企业基金会注销后,其发起企业虽未设立专项基金或慈善信托,但仍通过慈善捐赠、员工志愿服务等方式持续践行公益。以东风日产为例,在2024年注销广东省东风日产阳光关爱基金会后,2025年便与中国社会福利基金会和南方周末合作开展了“阳光关爱i读计划”公益项目。
这些企业在企业基金会注销后,公益实践往往转向更轻量化的形式,如救灾捐赠、社区服务、植树、垃圾分类倡导、员工献血等。这表明,注销基金会并不意味着退出公益,而是企业根据自身发展阶段和战略需要,选择了与当前公益策略更匹配、更具灵活性和效率的组织形式。
企业基金会未发挥应有作用(10家)
在118家注销的企业基金会中,有10家的发起企业在注销前后未发生重大经营风险,注销后也未查询到该企业继续开展公益的信息。同时,这些基金会在数据可及范围内(2015年及以后)的年均公益活动支出均在10万元以下,其中3家每年的公益项目甚至不超过1个,整体近乎处于“闲置”状态。它们2015年以来累计公益支出仅184万元,存续时间最短的为4年,最长则达12年。
综合来看,这些案例反映出部分企业在设立基金会时可能缺乏充分的长期规划,或对基金会缺乏足够的认知,包括运营的能力,因各种原因导致计划难以有效落地,所谓“有钱花不出去“,致使基金会长期维持低活跃度,最终是满足持续合规运营的要求成本越来越高,而基金会向发起企业、行业和社会尚未展现价值感,沦为空壳和”鸡肋“,不得不选择注销。
职工互助保障类基金会退出(9家)
在注销的企业基金会中,有9家是由武汉国有企业发起、以职工互助保障为宗旨的机构。作为我国社会保障体系的组成部分,这些机构依托工会组织,遵循"共同参与、风险共担"原则,由职工自筹资金形成互助基金,为成员提供医疗、健康等非营利性保障服务。
这些基金会成立于1996年至2004年间,早于现行《基金会管理条例》颁布。当时,基金会与金融机构同属人民银行主管,将此类业务以基金会形式运作是特定历史背景下的地方性探索。
随着《基金会管理条例》及全国总工会相关规范文件的出台,职工互助保障活动的主办与监管职责明确由工会组织承担。基金会已不再是适宜的组织形式,因此这类机构逐步完成注销退出。
启示
综上所述,这169家企业基金会的“退场”可以说是基金会行业发展过程中一种新陈代谢,但它也是《基金会管理条例》《慈善法》等政策鼓励下,伴随经济发展、企业生命周期中战略布局的一种落地。回归本源,企业发起设立基金会是追求社会贡献的一种跃升,本身需要极大的热情、勇气、定力和能力,169家“退场”的企业基金会是冲锋过、冲刷下来的先行者之一,存续期间他们一共向社会贡献超过9亿元公益资金。因此他们的“退场”或转身具有一些历史意味和启示。
首先,企业基金会持续发展不仅需要合理性,更需合意性。基金会兴起于企业发展的一个高峰期或关键阶段,展现了企业参与社会的雄心和美好愿望,但发起、运营一个非营利组织对发起企业而言是一个长期且巨大的挑战,因为它不仅要满足法律法规的要求,避免公益行为沦为企业短期营销、变相投机工具,更要证明合意性,即能够展现独特价值,满足发起企业、社会、行业的多方需求且能共创共赢,让核心相关方觉得有基金会会更好,包括发起方希望基金会能自造粮食,否则一旦风吹草动,尤其是在企业自身发展进入低谷期,这样一个生存能力弱小的“创业项目“就风雨飘摇了。
从这一角度讲,企业基金会面临的挑战对于已经“退场”还是“在场”的玩家都一样,在监管部门对基金会的规范化要求不断提升、企业公益战略化的今天,更需要企业基金会修炼基本功,打铁还需自身硬,尽快从“带资进组”向“人有我精”“多元生存”进发,为自身可持续发展添砖加瓦。
其次,169家“退场”企业基金会的实践证明,企业发起设立基金会来做公益是一个高投入,高要求的选择,应在充分评估自身战略与资源的基础上审慎决策,将其视为一项长期承诺,提前规划可持续的业务架构和项目、稳定的资金投入,包括对合规运营成本有清晰认知,运营时坚守公益使命,积极提升“资源能力”,方能将基金会这块非营利的牌照运用得当、发挥其应有价值。
企业公益升级的路径不一定是组织化,追求有效、影响力才是价值之道。实践中,根据发展阶段和实际需求的变化,企业灵活选择适配、高效的公益模式为宜,设立和运营一家基金会只是一种道路、发展模式的选择,而非愿景,最终需要实现公益与企业发展的良性互动。