2026-01-23
今天为大家推介的是《公益研究》2025年第6期,由陈斌和曹蓉撰写的期刊文章:《从功能补充到协同治理:发展型视角下政府救助与慈善帮扶的衔接机制研究》。
摘要:实现政府救助与慈善帮扶的有效衔接,是构建再分配与第三次分配协同互补制度体系的关键。以武汉市户部巷社区“石榴花”夜市项目为案例,围绕责任主体界定、协作机制构建、救助路径整合与实际成效评估等维度,探讨政府救助与慈善帮扶衔接的内在逻辑与运行机制。研究发现,应以差异化为定位促进慈善组织在政府救助体系中的功能补充,借助市场交换机制引导多元社会资源参与,依托社区平台实现资源整合与精准匹配,并以发展型救助逻辑推动救助模式从救急型向赋能型转型,进而实现包容性发展目标下的制度融合与功能协同。
关键词:政府救助 慈善帮扶 衔接机制 发展型社会救助
文章来源:陈斌、曹蓉:《从功能补充到协同治理:发展型视角下政府救助与慈善帮扶的衔接机制研究》,《公益研究》2025年第6期。


一、问题的提出
党的二十大报告明确指出,“中国式现代化是全体人民共同富裕的现代化”,并提出“健全分层分类的社会救助体系”。这一论断不仅凸显了社会救助在推进共同富裕进程中的基础性作用,同时也对救助模式的转型提出了要求:一方面,需要慈善组织等社会力量有效嵌入社会救助体系,形成多元协同格局;另一方面,要求社会救助实现由传统的保障型向发展型转变。2023年9月,民政部印发《关于加强政府救助与慈善帮扶有效衔接的指导意见》,在畅通公益慈善力量参与渠道的同时,为发展型救助转型提供了制度性突破,其核心在于推动政府与慈善组织协同构建高效、可持续的救助体系。
传统社会救助以物质保障为核心,强调事后补偿,难以打破“被动救助—能力弱化—再度依赖”的循环困境。随着我国经济发展进入新常态,就业形态日益多元,困难群体的需求已由单纯的物质供给扩展至技能提升、社会融入等发展性领域。然而,现行救助体系普遍存在“重现金给付、轻能力建设”的倾向,与共同富裕目标下“提升人力资本”的要求明显不符,导致大量发展性需求缺乏制度化回应。同时,人口老龄化进程加快与公共服务均等化的推进,使政府主导的兜底保障型救助在财政可持续性方面面临巨大压力,社会救助体系亟须从传统保障型模式转向以能力提升和发展赋能为导向的发展型模式。
政府救助与慈善帮扶的有效衔接对于构建更加全面、高效、精准的发展型社会救助体系具有重要意义。慈善组织作为连接政府与社会的重要中介,不仅能够依托其深耕社区的优势,精准识别多样化的个体和群体发展需求,还可凭借灵活的组织机制,设计并实施多元化服务项目。例如,在武汉市户部巷社区“石榴花”夜市项目中,慈善组织通过整合商户资源,开展经营性技能培训,生动体现了发展型救助“赋能优先”的理念。然而,慈善帮扶在发展型社会救助转型中应发挥何种具体功能?政府救助与慈善帮扶之间的运行机制应如何构建和优化?这些问题仍待深入探讨。鉴于此,本文以武汉市户部巷社区“石榴花”夜市项目为案例,系统分析发展型视角下政府救助与慈善帮扶的衔接机制,旨在探索形成协同合力的新路径,以推动社会救助事业的可持续发展。
二、发展型社会救助与政府-慈善组织协同治理机制的理论基础
(一)发展型社会救助的内涵
“发展型社会福利”(Developmental Welfare)概念最早在20世纪60年代末国际社会福利部长会议上被提出,其理论基础在于将社会支出视为促进社会经济发展的投资。米奇利(Midgley)等学者指出,发展型福利的核心在于通过投资导向的社会支出提升人力资本和社会资本,实现经济增长与社会进步的良性互动。该模式强调以人为本,倡导通过促进就业、自主创业和社会参与等途径,使弱势群体融入生产性经济,从而打破贫困循环,增强个体的自立能力。其主要实施路径包括:加大人力资本投资,推动技能提升与教育培训;支持就业和创业,拓宽收入来源;促进社会资本形成,强化社区互助与社会网络。
这一理念对我国社会救助政策的转型具有重要启示意义。党的十九大明确指出,我国社会主要矛盾已转化为人民日益增长的美好生活需要和不平衡不充分的发展之间的矛盾,这对社会救助提出了从“生存保障”向“发展赋能”转型的新要求。在此背景下,慈善力量的蓬勃发展不断拓展社会救助的功能边界,推动救助模式从传统的残补性、维持性模式,向以能力提升、社会融入和个体全面发展为导向的“发展型救助”转变,为实现共同富裕目标提供了新的制度支撑。
发展型社会救助旨在通过整合经济支持、能力建设与社会融入等多维干预手段,打破“救助依赖”困境,为困难群体提供可持续发展路径,契合共同富裕战略下“人的全面发展”核心要求。与传统生存型救助相比,其制度理念已由“兜底保障”转向“发展赋能”,目标功能从实现全面小康升级为推进共同富裕,救助方式亦由单一被动帮扶向主动多元化转变。然而,这一制度转型对政府治理能力提出了更高要求:在经济新常态下,如何突破政府单一供给的资源约束,构建“政府主导、社会参与、市场协同”的多元供给体系,如何针对差异化需求创新发展型服务供给模式,以及如何平衡救助效率与公平,防止陷入“福利陷阱”与“社会排斥”的双重风险,均成为急需解决的核心治理难题。
慈善组织凭借其扎根基层的场域优势、灵活多样的服务机制、广泛的社会资源动员网络及专业化的人文关怀能力,能够在精准化、个性化救助服务供给方面有效弥补政府救助的结构性短板,成为连接政府、市场与困难群体的关键纽带,为发展型社会救助体系的构建提供重要支撑。
(二)政府与慈善组织衔接的内涵
慈善组织自诞生以来即在社会救助体系中承担着重要的扶贫济困功能。随着社会结构的复杂化及慈善组织的制度化发展,其在社会治理中的角色逐步凸显,并获得福利国家理论与实践的广泛认可。学界普遍认为,政府与慈善组织的协同合作不仅有助于实现作为社会权利的基本福利供给,还可以在服务提供过程中引入竞争机制与多元化力量,从而提升公共服务的效率与质量。由此,慈善组织作为社会福利供给主体的合法性与合理性,已逐渐成为理论与实务领域的共识。
针对政府救助与慈善帮扶的衔接机制,学界围绕合作困境及优化路径展开了系统探讨。首先,慈善组织在参与社会救助过程中,普遍面临制度性障碍、自身专业能力不足以及社会公信力不高等问题。其次,政府救助体系亦存在职能转型不彻底、制度体系尚未完善以及救助项目差异显著等结构性困境。最后,在双方衔接层面,由于政府与慈善组织之间责任边界模糊,主体功能与资源配置缺乏有效整合,尚未形成稳定的合作机制,导致制度性救助与非制度性救助融合度低,缺乏统一的组织协调与实施框架,从而影响整体效能。针对上述问题,部分学者从主体衔接视角提出优化思路,强调应明确政府、社会组织与个体之间的责任分工,并构建开放性共治空间,形成多维度的网络协同机制,同时营造良好的社会认知环境,以实现发展型社会救助的协同治理目标。
在社会救助领域,政府与慈善组织的合作体现为公共服务的共同生产,其核心在于建立制度化的协同治理机制。该机制的内涵主要包括以下三个方面:第一,政府与慈善组织共同构成社会救助的核心主体,责任结构呈现“政府主导、慈善辅助”的基本格局,以确保兜底功能的实现与资源补充的有效性。第二,协同过程应覆盖政策制定、执行与监督全链条,政府与慈善组织在规则制定、项目实施与过程管理中实现联合决策、双向沟通,并通过资源共享与成果共建,形成合作的制度化安排。第三,衔接的最终目标在于发挥政府与慈善组织的功能互补,推动形成分层分类的社会救助体系,实现保障型救助与发展型帮扶的有机结合,从而提升社会救助制度的整体效能与可持续发展水平。
总体而言,学界已有成果为后续研究提供了重要启示,但仍存在以下拓展空间。首先,部分研究在未明确政府与慈善组织定位的前提下,直接讨论慈善组织参与社会救助的具体行动,缺乏针对性与可行性;其次,已有研究多囿于宏观层面的规范性研究,倾向于以静态视角呈现政府救助与慈善帮扶的衔接结果,较少动态地深入考察可操作的行动路径。鉴于此,本文以武汉市户部巷社区“石榴花”夜市为案例,通过全过程追踪其运行逻辑,在厘清政府与慈善组织职责边界的基础上,系统分析慈善帮扶在发展型社会救助制度转型中的作用机制及其与政府救助的衔接模式。
三、研究设计与案例呈现
(一)研究设计
本文主要采用单案例研究方法分析政府救助与慈善帮扶的衔接机制。相较于多案例研究,选取武汉市户部巷社区的“石榴花”夜市作为单个案例能够聚焦案例的具体过程,并基于详实的信息深度剖析其背后政府救助和慈善帮扶衔接的机制,使结论更加深入、具体且更具应用性。
以武汉市户部巷社区的“石榴花”夜市为案例主要基于以下考虑:其一,“石榴花”夜市聚焦发展型救助,通过慈善组织带动多元主体参与,不仅实现了助人自助,更为重要的是实现了更高层级的社会融入目标,是政府救助与慈善帮扶衔接的典型代表。其二,“石榴花”夜市运行已较为成熟,并获得了政府相关部门的认可;同时,户部巷社区作为社区、商区和街区“三区融合”的老旧社区,具备一定的典型性,能够为其他同类社区提供借鉴。
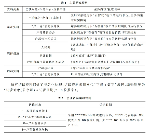
本文的研究资料主要来自以下三个部分(详见表1):其一是来自作者2023年11月至2024年7月对户部巷社区居民、管理者、慈善组织负责人以及夜市参与者等21人进行深度访谈的一手资料;其二是通过权威媒体报道、官方公众号等平台获取的采访或调查等视频或文本资料;其三是由户部巷社区及慈善组织所提供的内部资料。资料来源多样,为研究结论的得出提供了三角验证,有效规避了单案例的局限性。

(二)案例呈现
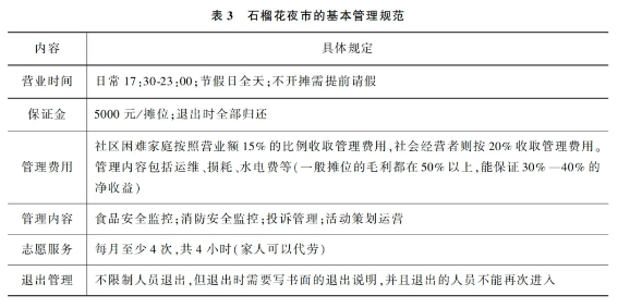
武汉市户部巷社区位于武昌古城核心区,毗邻黄鹤楼等著名景点,有丰富的旅游资源。社区人口结构复杂,商户、游客、租户、户外工作者居多,且老龄化严重,60岁以上老年人占比超过32%。武汉市户部巷社区“石榴花”夜市是由中华路街道人大工委统筹协调,户部巷管委会监督实施,“户小青”志愿服务队(社区备案社会组织)组织管理的夜市,于2023年9月正式运行。“石榴花”夜市位于武汉市户部巷社区沿江路段,夜市摊主共有11家,其中3家为主动引入的社区外来摊贩,8家为本社区低保覆盖范围外的生活困难家庭,摊主为自愿报名—审核参与制,售卖产品需经过统一协商。同时,各摊主组成“江太公”志愿服务队,每月参与一定时长的志愿服务以回馈社区。当前,“石榴花”夜市已实现平稳运行。通过“石榴花”夜市项目,社区生活困难群体不仅实现了再就业,也获得了社区融入的机会。此外,社区也实现了市容秩序的规范和营商环境的优化,从而达到了多方参与、各方受益的效果。

四、“石榴花”夜市:政府救助与慈善帮扶的协同共建
在实现共同富裕的新征程中,社会救助的政策目标从“保生存”向“防风险、促发展”转变。这一转变不仅要求救助理念由事后补救转变为事前发展,也要求救助手段转变为以就业为中心,实现助人自助。然而,社会救助属于公共事务,政府不可能拥有社会救助所需的全部资源,在社会救助需求多元化、环境复杂化的背景下,需要慈善组织的积极参与。武汉市户部巷社区“石榴花”夜市即是政府与慈善组织构建发展型社会救助体系的一次成功探索。
(一)一策多解:以实际需求和资源为动力的项目设计
不同主体是否参与项目是权衡成本和收益关系的理性选择,合作往往是相关行动者内外部多重需求共同驱动下的产物。因此,政府救助和慈善帮扶的衔接并非仅是停留于宣导层面的孤立政策,而是应整合实际中的多样需求设计具体的衔接项目,在激励多主体参与的同时,保证实际问题的有效解决。“石榴花”夜市即为应对户部巷社区的基层治理、社会稳定和社会救助等多重难题而针对性设计的救助项目。
一是社区治理与“摆摊谋生”的矛盾难以回避。户部巷景区作为武汉市著名地标,吸引了部分社区困难居民在景区内摆摊谋生。然而,这不仅导致了食品安全、交通安全和消防安全等隐患,还造成了社区内部不同群体间的矛盾,影响了社区和谐。因此,取缔流动摊贩势在必行。
“居民存在一些心理失衡,所以发生了矛盾很难调节。我们做的很多工作都是想把不同的主体融合到一起。”(访谈资料:G20231103)
二是政府救助难以回应复杂的发展需求。受限于“收缩”的低保范围和有限的社区资金,社区内存在部分不符合政府救助条件或政府救助后生活仍存在困难的居民。这部分居民不仅缺乏制度化的社会保护,而且由于缺乏参与劳动力市场竞争的能力,难以获得就业机会。如果政府采取强制措施取缔流动摊贩,那么一方面需要妥善解决这些社区困难群体的安置问题,另一方面还需考虑到可能引发的社区稳定风险。
三是因地制宜设计救助形式。户部巷社区借助慈善组织资源多样、方法灵活的优势,根据社区的景区加街区的融合优势,设计了“夜市”形式的救助方式。一方面,将社区的旅游资源优势转化为救助项目优势,以此回应社区治理和困难家庭救助的现实需求。另一方面,夜市与先前的流动摆摊的形式相近,摊主能实现顺畅过渡,固定摊位更是实现了救助对象的稳定就业。
“户部巷本身就是一种资源,其品牌影响力巨大,所以我们设计夜市形式,是和社区特点非常贴合的。”(访谈资料:G20231103)
(二)多元合作:以政府和慈善组织为中心的多主体参与机制
发展型社会救助需要发挥各方主体的积极性,实现政府、慈善组织、企业等合力帮扶,才能实现救助资源的整合。“石榴花”夜市在运行过程中形成了以户部巷管委会指导,“户小青”志愿服务队运作,多主体协同参与的机制。
一方面,该项目通过户部巷管委会联动市场监督管理所、派出所、执法部门等行政力量,围绕食品安全、消防设施等内容,解决夜市的规范经营等问题;另一方面,该项目通过“户小青”志愿服务队联动工商银行武汉分行、户部巷已有商铺、户部巷商会等主体,引进资金、花车等社会资源。同时,以社区为经营场地还能够借助社区居民实现救助全过程的监督,实现救助资源的合理使用。在这一过程中,呈现出明显的政府主导、慈善组织补充的定位。政府基于权威性优势决定着项目的方向和是否实行,慈善组织则基于其灵活性优势创新救助形式,进行具体实施。
“夜市是社区做的一个很典型的多主体合作项目,不仅政府会参与,慈善组织、爱心企业,还有社区的居民,都在这个项目里出了自己的一份力。只有大家都出力,这个事才能做起来,摊主也才珍惜这个机会。”(访谈资料:G20231103)
(三)协同机制:以项目运行为中心的多类别协作机制
2023年,民政部发布的《关于加强政府救助与慈善帮扶有效衔接的指导意见》系统提出五项核心任务,即:建立完善政府救助和慈善帮扶衔接工作机制、加强政府救助和慈善帮扶对象衔接、促进政府救助和慈善帮扶信息互通共享、创新公益慈善力量参与社会救助的途径方法、健全公益慈善力量参与社会救助的激励支持措施等。其中,信息共享、资源整合和沟通对话机制被明确为政府与慈善组织实现协同治理的关键制度支撑。
1. 信息共享机制:基于信息整合的动态监测和管理
有效的瞄准机制是社会救助制度正常运行并取得预期社会效益的重要制度环节,但由于致贫因素复杂、救助需求多样,统一的政府救助标准难以精准识别,急需慈善组织弥补救助盲区,这就需要双方建立畅通的信息共享机制。“石榴花”夜市项目整合政府数据库、慈善组织数据库及银行数据库等建立动态识别系统,有效加强了对社区困难人群的动态监测和干预,实现了组织间的信息共享。
一是进入瞄准。夜市的摊主需经过报名—审核—签合同的管理环节,在此过程中,户部巷管委会对报名人员的户籍、家庭经济状况等信息进行核查,“户小青”志愿服务队则对其经营意愿和能力等进行评估,确保参与者家庭经济困难且具备一定的劳动能力。
二是过程监测。“户小青”志愿服务队借助银行系统整合其营收数据,随时了解各摊主的经济状况变化情况,及时调整帮扶方式。如针对夜市摊主反馈的节假日经营时间延长需求,“户小青”志愿服务队在与政府相关部门沟通后,调整了节假日经营时间,以增加困难群体的收入。
三是退出追踪。该项目主要面对社区困难群体,因此采用自愿退出和制度退出两种退出方式。制度退出即清退不再符合进入标准的摊主。针对退出人员,“户小青”志愿服务队会深入了解退出原因及未来计划,并将相关信息同步给社区,避免其因退出项目而中断收入。
2. 资源整合机制:基于救助对象需求的多方资源引入与整合
户部巷社区并无专门的政策资金对家庭困难群体进行救助,而是主要通过挖掘社区自身资源和引进外部资源来开展救助行动。在这一过程中,户部巷社区的各主体建立了平等互惠、彼此赋能的良性互动关系。
其一,针对救助对象的资金需求,“户小青”志愿服务队找准银行开拓市场的需求,借助户部巷的景区客流量优势,与中国工商银行武汉分行协商引进10万元资金以制作花车及亮化工程。作为交换,夜市将统一使用工商银行的收款码和标识物,并依托景区平台开展相关宣传推广。
其二,针对救助对象的经营能力不足,由“户小青”志愿服务队引进户部巷商会(户部巷社区社会组织,其骨干成员多与“户小青”志愿服务队成员重合)为摊主提供专业的经营指导和培训。
其三,针对“石榴花”夜市可能存在的经营冲突问题,由户部巷管委会组织街道的商户、摊主共同商讨,规划夜市的经营种类,避免不良竞争。同时,夜市差异化的商品也吸引了众多游客前来打卡,为其他商户带来了更多收益。可持续的救助项目不仅以救助对象实现自我造血为目标,项目本身也应能保持自身平衡。“石榴花”夜市仅在初期借助各方资源启动,目前已经能够维持自身平衡运转。
“项目最开始的时候肯定是最难的,因为没有资源。刚好G主任(户部巷管委会主任)和工行打过交道,我们就通过G主任联系上工行,它捐助钱,我们不仅替它宣传,也把夜市的收款码都用工行的。”(访谈资料:Z20240605)
3. 沟通对话机制:围绕解决困难的有效互动与协作
社会救助多方参与的格局有赖于沟通对话机制的建立。为保障项目的顺利运转,“石榴花”夜市提出“以事为中心”的沟通机制,即开会只为解决问题,避免形式主义,建立了包括“户小青”志愿服务队和夜市摊主在内的多种沟通渠道。
一是建立户部巷管委会与“户小青”志愿服务队“线上+线下”对话机制。借助办公地点临近的便利,双方针对项目的突发问题能够及时分析并提出可行的解决方案。同时,双方定期召开会议,对于项目的问题和发展达成共识。
二是建立该项目相关人员均在内的线上微信群,户部巷管委会和“户小青”志愿服务队在群内同步政府政策、项目变动、志愿服务安排等信息,夜市摊主则实时反馈其问题,实现多方的及时沟通。
三是“户小青”志愿服务队定期邀请夜市摊主召开线下会议,在会上总结项目运行状况并搜集摊主的共性和个性需求与问题等,群策群力提出解决方案。通过以上沟通机制,管理者与摊主建立了基于信任的合作关系。
“没有规矩不成方圆,C总(‘户小青’志愿服务队负责人)很负责任的,基本每个星期都会到摊位上问我们有没有什么经营上的困难。我们要是有问题,在群里说一声,他们会立马回复。”(访谈资料:S20240704)
(四)创新途径:以发展为最终目标的造血式救助方式
发展型社会救助的核心要义在于通过“赋能—增权—融入”的递进式干预,突破传统救助模式的被动性与依赖性。“石榴花”夜市案例显示,慈善组织借助专业化服务设计(如能力评估)、社会化资源动员(如与银行合作实现市场化资源配置)以及精细化过程管理(如动态监测),不仅弥补了政府救助在模式单一和响应迟缓方面的不足,还通过引入志愿服务反馈机制,促进社区边缘群体的深度社会融入。该过程以制度联结、利益共享和情感纽带为支撑,构建起社区互益型共同体,从而实现发展型社会救助理论框架向可复制、可推广的实践路径转化。
1. 能力构建:通过就业实现“有尊严”的救助
发展型救助在保障受助者获得基本生活保障的同时,也应积极帮助其提升就业能力和就业机会,以使被救助者承担相应的公民责任并融入社会。慈善组织通过“需求—资源”匹配模型,将政府救助难以覆盖的“能力建设”需求转化为可操作的经营性培训体系。“石榴花”夜市有别于传统的救助项目,其并非只为受助者提供低水平的物质帮扶以满足其维持生存的需求,而是为受助者提供就业机会、能力培训机会与社会融入机会,以实现受助者可持续发展为目标。
一方面,该项目结合户部巷社区的“景区”特点,设计“夜市”这一救助途径,并依托武汉市传统文化设计花车,将花车无偿提供给夜市摊主使用。同时,户部巷管委会联合武昌区城管在户部巷景区内为项目划定经营地点,确保夜市有客流量,以保障救助的实际效果。另一方面,该项目结合夜市摊主的经营意愿和所在景区的商业状况,个性化定制每个摊位的经营项目,并在项目运行过程中为其提供培训机会,提升其经营能力。夜市摊主通过自主经营摊位,不仅获得了稳定且可持续的收入来源,而且有助于保持个体的独立和尊严,实现助人自助。
“我们有劳动能力,希望靠自己的劳动来赚钱……像打气球的那家,他是残疾,根本找不到工作。C总就安排他做气球生意,生意很好的。”(访谈资料:S20240706)
2. 社会融入:通过志愿服务实现“有温度”的融入
全球化进程的推进使得“以社区为重点不仅成为可能”,而且变得非常必要,社区成为现代生活的基本单位。但“石榴花”夜市的摊主多属于社区边缘群体,他们因生计压力而较少进行社会交往,难以融入社区。进一步地,由于社会交往和支持局限于家庭内部,他们往往呈现出较弱的自我认同感。为帮助其实现社会融入,在“户小青”志愿服务队的组织下,夜市摊主组成“江太公”志愿团队。该志愿团队以长江环境保护和社区环境整治为主题,队员每月进行固定次数和时长的志愿服务,若本人无法参与,也可以由家人代劳。定期志愿服务为夜市摊主融入社区提供了渠道,帮助其与社区居民之间建立了正向的联系,强化了社会支持网络。共同经营和做志愿服务,也使得摊主之间形成了小的互助团体。随着交往的加深,他们也由日常的生意照料逐渐扩展到私人生活的情感支持。
“我们在一起做生意、做志愿者,还能一起聊聊天,做事就想有份寄托。”(访谈资料:S20240706)“他们打扫社区卫生,肯定是好事,居民都很认可,有时还会一起帮忙。”(访谈资料:J20240705)
五、结论与讨论
社会正义构成社会救助的伦理基础,其核心目标在于消除社会排斥、促进社会融入。实现社会救助的转型升级,急需整合政府救助与慈善帮扶资源,形成协同合力。本文以武汉市户部巷社区的“石榴花”夜市为案例,探讨发展型视角下政府救助和慈善帮扶有效衔接的运行机制(详见图1)。

研究表明,完善社会救助体系需遵循以下路径:其一,强化主体链接,确立“政府主导、慈善协同”的基本格局,并积极吸纳企业、个人等多元社会力量参与;其二,构建多主体间的协同机制,聚焦信息共享、资源整合、沟通对话等关键环节,并通过制度化安排促进各主体功能互补,从而提升救助工作的整体效能;其三,将衔接机制落地于具体救助项目,项目设计应坚持需求导向,兼顾共性与个性需求,统筹生存保障与发展赋能;其四,衡量衔接成效的最终标准是实现救助对象的自我发展能力提升与社会融入。
(一)厘清定位:以补充为定位并差异化发挥慈善组织功能
受制于能力建设不足及政策导向不明等因素,我国慈善组织长期以来以基本物质供给作为主要救助形式,服务型、发展型功能相对薄弱,其制度功能在一定程度上与政府“保基本”的救助定位发生重叠。与此形成对照,户部巷“石榴花”夜市项目以“低保制度外”的困难群体为服务对象,注重识别个性化需求,并基于受助者特征设计差异化项目,不仅弥补了政府救助在事后性、物质性和方式单一等方面的局限,而且实现了与政府救助的功能互补。应当指出,政府救助作为公民社会权的重要保障,具有法定性与常态化特征,而慈善帮扶遵循自愿原则,表现出灵活性与临时性。由此,完善的社会救助体系应在主体结构上确立“政府主导、慈善协同”的格局,在功能分工上形成“政府侧重兜底保障、慈善突出服务赋能”的互补关系,分别回应普遍性需求与差异性需求,以构建协同高效的合作机制,推动救助体系由生存型向发展型转型。
(二)供需对接:以“市场交换”为手段引进社会资源
企业作为社会捐赠的重要主体,通过资金捐赠、物资支持及志愿服务等多元方式,持续推动社会救助事业的发展。在“石榴花”夜市项目中,“户小青”志愿服务队在引入工商银行资金支持时,并未依赖户部巷管委会的行政权力实施“强制性索捐”,而是采取市场化逻辑,通过满足银行的业务拓展和品牌宣传需求,引导其自愿参与该项目。类似策略亦被运用于其他公共事务中,例如,户部巷管委会通过精准对接多元需求,成功引入中国电信、中国移动等企业资源,支持社区安全改造工程。这一实践表明,在政府财政压力日益加大的背景下,构建以市场资源为重要补充的社会救助供给模式具有重要现实意义。一方面,政府需强化慈善文化培育,激励基于利他动机的自愿捐赠;另一方面,慈善组织应发挥其制度灵活性和资源整合优势,精准识别并满足各类市场主体需求,采用“供需匹配—互惠互利”的市场化策略,推动企业资源有效流入社会救助领域,实现政府、企业与社区的多方共赢。
(三)注重社区:以社区为基础整合政府与慈善资源
有效救助的核心在于避免供需脱节,精准回应救助对象的多样化需求。社区作为居民主要生活场域,不仅承载着中国传统的邻里互助文化,更是社会成员参与基层治理的重要渠道,同时也是社会救助体系的关键依托与运作平台。“石榴花”夜市项目充分结合户部巷“景区化”特征,创新设计具有可行性与独特性的救助模式,并在实施过程中依托社区力量实现救助对象的筛选、需求的精准调研,以及多元资源的引入与整合,从而在社区层面有效促进政府救助与慈善帮扶的衔接。鉴于我国不同社区在发展水平和经济条件方面存在显著差异,社会救助体系的构建必须以社区为基础,整合政府、社会组织、企业及居民等多元主体资源,形成“政府主导+社会协同”的复合型救助结构,以兼顾困难群体的共性需求与个性需求,实现针对性、差异化和可持续性的救助服务供给。
(四)赋能发展:以发展为目标创新社会救助途径
传统社会救助模式通常将救助对象视为无法参与经济活动的“无效劳动力”,从而导致救助方式偏向单向度的物质供给。相比之下,慈善组织通过“赋能”策略,旨在提升救助对象的就业或半就业能力,促进其参与社会经济活动,同时帮助其重建社会支持网络,实现深度社会融入。“石榴花”夜市项目正是这一理念的实践案例,其根据救助对象的意愿与能力开发个性化经营项目,实现从“输血式”援助到“造血式”帮扶再到社会融入的递进式转变,协助部分失业或就业弱势群体实现再就业。此外,该项目以社区志愿服务为切入点,引导受助者参与社区治理,不仅有效消解居民的刻板偏见,还为受助群体融入社区创造了条件。由此可见,政府救助与慈善帮扶的衔接并非对既有制度的机械拼接,而是以包容性发展为目标的有机融合。慈善组织应发挥其灵活性、低成本和创新优势,围绕“助人自助”探索多样化救助手段,不仅引导社会资源“投资于人力资本”,更需推动其融入社会生产过程。政府则应通过购买服务、公益创投等机制,强化制度性支持,提升慈善组织参与社会救助的专业化水平,实现多元主体协同下的高质量救助供给。
综上所述,厘清主体定位、实现供需精准对接、强化社区嵌入和发展赋能,是构建政府救助与慈善帮扶高效衔接机制的核心要素。基于对武汉市户部巷社区“石榴花”夜市的实证分析,本文系统提炼了发展型视角下政府救助与慈善帮扶的衔接逻辑与实践路径。研究结果表明,发展型社会救助的本质在于通过“生存保障—能力建设—社会融入”的递进式干预,实现从“物质兜底”向“人的全面发展”的战略性转型,而政府与慈善组织的有效协同是推动这一转型的关键制度支撑。在治理结构上,应构建“政府主导—慈善补充”的分层协作框架;在机制创新层面,应以具体救助项目为核心,建立涵盖信息共享、资源整合与沟通对话的协同机制。上述经验为完善中国特色社会救助制度提供了重要启示:一是应进一步明确慈善组织的法律地位,将其纳入分层分类救助体系的制度化设计;二是推广“社区平台+市场化机制”的资源整合模式,增强救助项目与地方资源禀赋的耦合度;三是深化“赋能优先”的政策逻辑,将人力资本投资与社会融入目标贯穿救助全过程。需要指出的是,本文的单案例设计在覆盖不同区域及多类型慈善组织的实践差异方面存在一定局限,未来研究可通过多案例比较,系统探讨城乡差异、组织属性对衔接效果的影响机制,从而为发展型社会救助制度创新提供更具普适性的理论框架与政策工具。
(因篇幅所限,注释、参考文献省略。来源:《公益研究》期刊)
返回列表