2026-01-19
摘要:本文聚焦番禺区慈善社区建设,基于国家及地方对慈善事业与社区治理融合的政策支持,以番禺区作为先行样本,梳理多元协同机制下慈善社区建设方面取得的成效。运用行动者网络理论(ANT)与社会协同理论(SCT),剖析其慈善社区建设的模式经验,并通过经验对比,从政策优化、指导赋能及社区机制等层面提出了优化展望,旨在为番禺乃至全国慈善社区建设提供实践经验和样本参考,推动慈善事业高质量发展,助力实现中国式现代化。
关键词:慈善社区 社区治理 社区慈善 番禺经验
文章来源:周如南、邓红兵、李琦:《新时代中国慈善社区建设探索——基于“番禺模式”的研究》,《公益研究》2025年第6期。
社区作为社会治理的基本单元,是实现居民自治的基本空间。广泛动员社区力量参与城乡社区建设,共同解决难点、痛点,近年来日益成为推动共建共治共享的社会治理格局、实现人民群众对美好生活期盼的重要路径。在国家层面的立法支持与行政指导下,广东、上海、重庆、山东、吉林等地出台一系列顶层规划、地方标准、方案指引,将社区慈善纳入基层治理体系,着力营造慈善活动氛围、推动慈善事业建设,汇聚慈善力量服务群众需求福祉。2024年6月四川省率先印发《四川省社区慈善发展指引(试行)》,成为全国首个系统性规范社区慈善发展的政策文件。
在社区慈善的深入发展与持续探索的背景下,越来越多的地区对社区慈善作出具体的部署与指引。以广州市为例,在创建“慈善之城”的号召下,广州市番禺区通过大力发展社区慈善基金,组建具有番禺特色的“五社联动”(社区+社会组织+社工+社区慈善基金+社区企业)社区慈善网络,对市域“慈善之城”和“慈善社区”的前期探索经验进行延展与升级,在全国首提“慈善之区”建设。在“慈善之区”顶层设计推进各项举措扎实落地的进程中,以“微基金”带动“大慈善”的实践思路深入作用于社区,使慈善发展为社区治理体系的关键下沉力量,在改善民生服务、纾解群众急难、激活居民自治、统筹社会资源、强化社区韧性、涵养文化基因等方方面面,全方位融入社区发展肌理。
2020年,由陕西省慈善联合会与陕西省民政厅共同制定的《慈善社区创建评价方法》发布实施,掀起各地对慈善社区建设的囊括事项、任务标准等的创想。从演进路径来看,慈善社区创建活动从早期的旨在指导孵化社区慈善组织,培育扶持社区义工队伍,完善慈善服务网点,到作为慈善进社区的通道,社区治理的重要切入点,提出养老、抚幼、助残、恤病、优抚等慈善事业与社会治理结合维度,向打造可感知、可体验、可传承的慈善体验场所,促进全龄市民共享公益慈善迈进。
在广州,始于2022年的“最美慈善社区(村)”评选从慈善氛围、机制完善等维度评选社区样板,与深化社区慈善发展的行动计划相辅相成,有效助力实现“一街(镇)一品牌”的慈善项目布局。广州市番禺区继续以政策高位推动机制创新突破,在同年响应开展慈善社区创建赋能项目,研究符合番禺区在地特色的创建评价方法,于全区范围开展“慈善社区风采展示活动”。凭借其在党建引领作用发挥、社区慈善基金运营、社区慈善志愿服务等领域的创新实践,广州市番禺区累计6个社区(村)入选市域评优。从构建资源撬动机制的社区慈善单点创新到推动慈善社区系统建设的跨越,“番禺经验”对超大城市基层治理具有典型参考价值。创建慈善社区等一系列活动作为动员群众参与基层社会治理,建设社会治理共同体的有效途径,备受各方关注和肯定,被赋予更为深厚的内涵。
一、慈善社区创建的演进及其研究价值
(一)从“单一载体”到“生态系统”的创建演进
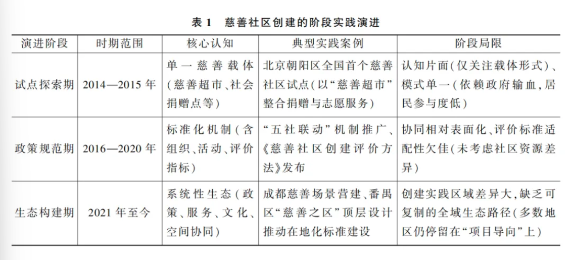
当下,全国各地纷纷加入新时代慈善社区创建的探索队伍中,慈善社区实践也在三阶段演进(如表1),完成从“单一载体”到“系统生态”的认知跨越,建设模式从“政府主导”到“多元共治”转变,建设目标也从“优化社区服务”向“培育社区高阶形态”蜕变。

(二)研究价值与核心问题
本文选取作为全国社区慈善标杆的广州市番禺区为样本,依托行动者网络理论及社会协同理论,分析其在政策高位推动下的创建路径与困境对策,进一步解答三大核心问题:一是番禺区如何完成从“创新社区慈善实践”到建设“慈善社区范本”的升级推进;二是顶层机制如何弥合社区资源差异,构建区域性慈善生态;三是“番禺经验”对全国的理论启示与实践价值。本文通过解析“番禺模式”的多元协同机制,为番禺“慈善之区”优化提供政策参考,也为超大城市基层治理提炼普适性经验。
二、慈善社区的双理论建构分析
(一)社区慈善与慈善社区的内涵与关联
慈善社区建设关系着共建共治共享社会治理格局的构建,其模式经验直接影响社会治理效能呈现。《慈善社区创建评价方法》(团体标准)发布实施五年来,各地因地方慈善实践特色对慈善社区内涵与呈现不断进行丰富,但对“慈善社区”缺乏专题性、系统性的深入研究,在实际工作中慈善社区与社区慈善间的关系及其关注的侧重点有待进一步明晰。
1. 社区慈善作为扎根在地的慈善实践形态
社区慈善的核心是依托“社区”这一特定地域与生活共同体,通过慈善机制整合资源、回应居民需求与社区发展议题的动态实践过程,其理论特征可概括为三方面:一是聚焦在地性。服务对象与受益主体严格限定于社区居民及公共生活空间,既覆盖个体层面的困难帮扶(如低保家庭救助),也兼顾社区层面的公共议题解决(如老旧小区环境改造),形成“地域—需求—服务”的精准匹配。二是内生性激活。强调居民角色从“被动受益者”向“主动参与者”的转变,通过志愿服务、小额捐赠、议事决策等多元行动,培育居民的社区归属感、责任意识与治理能力,而非依赖外部资源输入。三是协同性价值。依赖社区、社会组织、社工、企业、居民等多元主体构建在地慈善网络,实现资源、信息、服务在社区层面的高效流动与整合,最终达成“民生改善—社会资本积累—治理创新”的综合价值输出,而非单一物质援助。
2. 慈善社区作为社区慈善的高阶发展形态
在《慈善社区创建评价方法》的“引言”部分,慈善社区被表述为“慈善事业与社会治理相结合的基层样板,属不需民政登记的非典型慈善创新实体”。在各地的创建活动中,存在两种不同的侧重:一种是将社区慈善项目打造和慈善场景营建等具体项目载体作为核心创建标准;另一种则是立足于社区建设全局,综合评估慈善组织、慈善活动、慈善机制、慈善文化等多方面发展情况。这种分歧本质是对慈善社区本质属性的认知差异。
参照老年友好社区(AFC)及儿童友好社区(CFC)对“社区形态”与“发展范式”的定义逻辑,如老年友好社区的“形态化”强调社区内在特质的转变,儿童友好社区在“发展范式”内涵深化中突出了系统性目标,本文将慈善社区界定为:通过政策机制、服务体系、参与网络、文化品牌、空间载体的系统性慈善生态构建,将慈善要素深度融入社区治理与居民日常生活,以资源整合与参与赋能显著提升社区凝聚力、居民福祉与治理效能的可持续发展社区形态。慈善社区是社区慈善实践的高阶成果,而非短期项目或局部场景的叠加。
3. 社区慈善与慈善社区的核心区别与逻辑关联
社区慈善作为在社区场域中运用慈善机制整合资源、服务居民的实践过程,主要聚焦“怎么做”,其持续推进最终建成慈善社区,即慈善深度融入社区肌理的可持续发展形态,指向“达成什么”的目标基准。

4. 慈善社区创建的运作模式
为进一步厘清慈善社区的创建逻辑与运作模式,本文结合广州市番禺区在慈善社区创建中的实践经验,提出社区慈善创建运作模式的系统构建(如图1)。

在宏观、中观、微观三个层面构成“制度—机制—行动”的闭环系统,推动慈善社区从资源输入到服务输出的高效转化,最终实现基层治理效能提升。进一步而言,其本质是以社区为场域,将慈善资源转化为治理效能。以党建引领作为顶层设计核心,通过慈善事业与基层治理相关的政策指导,高位推动慈善社区的创建与打造,在政策指导与政府支持的作用下,发挥社区“两委”统筹联动作用,在多元协同的基层治理格局基础上,联动社区各慈善主体力量,引入慈善资源,培育发展社区慈善的组织力及参与力,从而激发社区内生动能。以社区慈善基金为慈善社区建设的平台载体,凝心聚能,支持社区慈善共创行动与专项慈善服务,联动社区商企等多元主体打造慈善阵地,创新公益慈善项目、提升慈善服务质量、推进公共空间慈善化改造,以丰富活动和建设成果回应社区居民共建共治共享的需求,将慈善场景嵌入社区成员的生活日常。以涵盖组织管理、职责任务、慈善活动、慈善宣教、阵地建设与培训、慈善档案管理、社区慈善基金管理、社区慈善志愿氛围营造等维度的评价体系和配合机制保障达成动态跟踪促进社区发展,以基层治理实践提供政策创新路径参考。
(二)双理论建构下的慈善社区创建逻辑
慈善社区作为新型的社会治理单元,承载着基层社会治理创新的使命,其在传承我国传统慈善文化命脉的同时,也在对社区慈善发展进行一场现代性的重构。一系列创建活动通过构建多元共治的社区治理生态、明确各主体职责、实现精准服务等措施,推动社区慈善从资源输入到服务输出的高效转化,从而提升基层治理效能。
1. 研究回顾
我国对社区慈善参与社区治理的研究演进,核心主线从批判行政干预机制适配性探索,转向夯实制度根基、明晰功能定位,通过平衡行政引导与社区自主、强化技术赋能与政策激励,推动社区慈善从“压力驱动”转向“可持续治理”。早期研究聚焦行政化困境,而后集中探索“五社联动”等协同机制,近期则强调制度重构与韧性赋能。但相关研究多仅强调“要协同”,却未解析多元主体如何通过动态互动形成可持续网络。
纵使目前尚没有关于慈善社区的专题研究,但尚可从老年友好型社区治理、儿童友好型社区更新以及街区慈善生态构建的多维度实践中汲取丰富的理论启示。老年友好型社区的案例分析表明,深化社区需求预测机制、强化共建共治共享、完善适老性制度供给及加强综合信息治理平台建设,是推动社区向老年友好型转变的关键策略。聚焦儿童群体,研究揭示城市更新中空间营造的核心作用,其空间友好理念对塑造包容、可及的慈善社区空间具有直接借鉴价值。两项社区创建活动凸显了精准服务、空间营造、多元赋能的重要性。另一方面,根据“街区慈善生态”的相关研究,有利的政策与区位环境是基石,而紧密的合作网络与持续的组织学习则是提升慈善主体适应力、优化资源配置的核心动力,强调了政策、网络与学习协同的重要性。
2. 理论基础与分析框架
本文引入行动者网络理论与社会协同理论进行双维支撑,尝试以行动者网络理论解析多元主体协同机制,运用社会协同理论框架审视慈善社区创建进程,审视政策、社区与资源的适配关系。
(1)行动者网络理论(ANT)
该理论强调多元主体(包括人类与非人类行动者,如社区、社会组织、企业、政策、技术等)通过“利益转译”形成协同联盟的动态过程。慈善社区创建涉及社区、社会组织、企业、居民、政策等多方主体,其协同机制可通过ANT解析。在以企业向社区慈善基金捐赠反哺社区服务中,将企业从单纯“资金提供者”转化为“社区治理参与者”;志愿者通过参与社区慈善“微改造”等议事,从“服务执行者”变身为“需求定义者”。在以上过程中,行动者角色并非固定,而是通过互动不断重构,以完成“角色转译”。
以番禺区立足“五社联动”带动多元协同为例,社区作为“核心行动者”,通过转译其他主体的利益诉求,如企业品牌曝光需求、居民服务需求,搭建起社区慈善的资源整合网络,其协同关系通过“转译链”形成,即“核心行动者”将其他主体的利益与自身目标绑定,完成共同行动的网络构建。慈善社区的可持续建设与发展依赖于主体间自发形成的互动规则,如社区慈善积分兑换机制,而非完全依赖基层行政指令,在自组织逻辑下,网络的形成无需中央控制,而是通过局部互动自发涌现。以此可揭示慈善社区创建中多元主体如何通过利益绑定实现协同,并解释社区联动参与机制的自组织特性。
(2)社会协同理论(SCT)
该理论关注政策、资源与社区能力的结构性适配。慈善社区创建需协调政策、资源与社区能力的动态平衡。理论强调了政策供给的重要性,顶层设计需通过弹性规则激活基层创新,正如广州市番禺区在制订“慈善之区”工作方案的同时并未强制统一社区慈善发展的模式,在推广社区慈善基金建设的同时允许各社区结合自身资源禀赋进行社区慈善创新探索。在此基础上,资源分配需匹配社区需求差异,区域性慈善枢纽建设能够发挥指导与调配的作用,帮助社区更好地通过社区慈善项目获取和运用慈善资源普惠社区。慈善社区创建归根到底考验的是社区能力,其体现在社区的多元协同的组织力与社区动员的参与力上,着力社区能力培育,方可提升资源利用效能。SCT解释政策如何通过弹性规则激活基层创新,避免资源浪费,实现慈善生态的普惠性发展。
(3)基于行动者网络理论(ANT)与社会协同理论(SCT)的交叉分析框架
本文尝试聚焦慈善社区创建中多元主体协同的转译策略,系统追踪从社区慈善实践向慈善社区范本进发的路径机制。研究将从慈善社区文化认同转译上切入,党建引领与社区本土慈善文化活动将个体慈善行为转化为集体认同的纽带,此过程以SCT审视政策工具(配捐制度等)如何强化文化转译的可持续性。其后通过利益共享转译,以社区慈善积分兑换等激励机制,构建参与者物质回报与社会资本积累的双向循环,以SCT评估资源通道(兑换平台等)的匹配效率与多元主体需求满足程度;通过转译链网络构建,以社区慈善基金为枢纽,将社区商企社会责任履行与社区向善需求、居民服务需求,结合社会组织、社工专业能力转化为稳定协同网络,以SCT检验网络的自组织特性及社区能力(组织动员力等)与政策弹性(社区慈善基金使用的民主决策情况等)的适配程度。最终通过推动治理效能提升与社区慈善共同体凝聚促成从社区慈善实践到慈善社区范本的可持续发展闭环。

三、统筹推动下的慈善社区番禺实践
(一)从慈善之城到慈善社区:政策下沉落地的逻辑
广州市自2012年启动慈善之城创建,将慈善纳入城市发展战略,随后出台的《广州市慈善促进条例》明确提出了“社区慈善基金”“慈善超市”等社区慈善载体的建设要求,初步搭建慈善政策与社区建设链接的框架。2018年,《关于促进慈善事业健康发展的实施意见》提出以社区公共广场为重点,带动慈善街道、慈善社区等慈善实体建设。其后,政策开始关注“慈善资源落地社区”的适配问题。随着“五社联动”社区治理体系在不断的探索下得到丰富,多元共治的社区慈善建设框架逐渐成形。近年来,广州市创新打造社区慈善(志愿服务)工作站、慈善空间等一系列社区慈善平台载体,推进慈善超市改造升级,为慈善社区打下阵地基础。配合“最美慈善社区(村)”年度评选,以及《广州市深化社区慈善发展行动方案(2024—2026年)》推动“一街(镇)一品牌”的政策支持,为区、镇(街)提供更多精细化适配慈善社区创建的空间。
(二)理论视角下的番禺区慈善社区建设
1. 社区慈善基金为媒介的“五社联动”角色转译机制
2016年起,番禺区响应广州市慈善之城战略,建设慈善之区,以“五社联动”为切入点,启动社区慈善的初步探索。在此阶段,主体参与相对松散。随着“党建引领+专业化运作”双轮驱动战略获得明确,社区慈善基金成为番禺区基层治理的重要抓手和关键转译中介,通过政策激励与实践创新推动多元主体角色重构。在税收优惠、配捐机制等一系列政策激励的推动下,居民、企业、社会组织等社区成员初步形成多元共治的联动网络。番禺区实现全区社区慈善基金100%覆盖,涌现出石碁镇大龙社区“粤曲文化保护基金”、沙湾社区“乡村振兴专项基金”等早期社区慈善基金本土化探索的典型案例。
随着“慈善会+社联会”双轮驱动、三级覆盖的慈善组织网络日趋完善,充分发挥“五社联动”优势,社区慈善基金向“有效覆盖”迈进。区慈善会联合各镇街慈善会,进一步扩大慈善影响力,动员更多社会力量参与。镇(街)慈善会在区慈善会的指导下,积极联动在地商企为社区慈善建设引入慈善资金,其中,南村镇慈善会通过企业冠名基金募集超千万元,专项支持长者安居工程;洛浦街道丽江社区结合居民需求设立“微心愿基金”,精准对接困难群体。慈善参与更贴近需求导向,“五社联动”各方更注重效能落地,多元行动者利益转译得到深化体现。
2. 慈善社区赋能品牌化探索助力基层治理创新
为激发社会组织活力,优化慈善资源配置,推动基层治理创新,番禺区以政策赋能载体创新,推动效能转化,通过慈善公益创投项目大赛支持慈善活动及慈善空间项目化运营,活跃慈善公园等社区慈善阵地。结合慈善社区创建赋能计划的迭代,赋能广大社区慈善工作者及社区慈善相关方,推动慈善社区创建从构想、探索、倡导迈向标准化建设指引和深入实施。系列举措有效助力基层治理,以社区慈善基金为抓手,助力基层治理实现从“资源单一”到“资源整合”的转变,通过政策倡导、专业服务与培训、规范运作与管理、募捐渠道搭建与创新等一系列行动,把最广泛的社会力量动员起来,激活社区慈善,创建慈善社区。
在此期间,番禺区品牌慈善活动涌现。作为慈善生态活跃的缩影,“慈善番禺”小程序注册用户超10万人,自助开票量达11万张,推动慈善参与便捷化,为社区慈善基金募集提供强大动力。“慈善健康行”5年累计筹款126.56万元,吸引7.6万人次参与徒步捐步,营造全民参与慈善的氛围。此外,番禺区依托“慈善社区我先行”活动发动各社区(村)在区的统筹指导下充分发挥“99公益日”“广益联募”等社区慈善基金联合劝募平台作用,配合线下公益集市、社区慈善拍卖等形式多样的募捐活动,切实解决筹款难的问题,为基层社会治理提供原动力。
3. 番禺区慈善社区创建五大举措经验分析
(1)党建引领夯实组织基础
党建引领慈善社区建设过程中,通过将慈善工作纳入常态化中心工作,借助明确的职责分工和制度化的协作机制,确保引领慈善工作高效运行。坚持发挥党建引领优势,结合社区实际,有利于探索更具特色的慈善组织管理模式。值得一提的是,番禺区内的社区党委非常重视党建引领发挥组织管理作用,通过“提出问题—利益赋予—招募动员”的“转译链”,有效实现多元主体利益的深度整合,以完成多元主体利益转译。
在这一方面,先锋社区和祈福新邨社区表现尤为突出。先锋社区将慈善社区建设工作纳入常态化中心工作,社区的慈善基金管委会和五社联动管委会小组扎实运作,明确工作职责分工,保证每月一次召开慈善工作会议,通过制度设计推动其他主体确认慈善议题的优先级,并形成利益共识,确保社区慈善公益工作有序、高效、持续推进。祈福新邨社区则通过构建“六方协同”模式,明确党委引领、居委统筹、社工实施、志愿者协助、企业支持、基金保障的职责分工。这一模式下,社区党委作为核心行动者,通过利益赋予和招募动员,将多元主体纳入慈善网络,志愿者、企业等通过慈善捐赠、积分机制等双向互惠,共同推动社区慈善事业的发展。高效的组织管理链条,有效整合社区资源,形成多方参与的慈善共治格局。
(2)多元协同职责精准落地
职责任务的明确和量化是确保慈善工作高效运行的基础。番禺区所构建的三级慈善枢纽体系及联席会议制度,配合职责清单、实务手册、标准指南的指导有力提升基层慈善工作者的职责任务意识,达致“能力培育”。社区通过签订互助协议和联动社工点在地慈善活动主体等方式,形成结构互嵌。以“职责分工—任务落地—动态调整”为链条,强化“协同适配”,借力制度化设计优势,确保多元主体协同的可持续性,激发社区其他主体投身慈善的积极性和创造力,进而有利于形成稳定长效的协作机制。
在社区多元协作中结合实际所需,共同制定更具针对性和可操作性的职责任务清单。怡乐社区注重发挥社区社会组织的作用,通过落实职责分工,联动社工点对特殊群体进行分级分类建档跟进。通过社工制定个性化服务方案,形成“需求发现—方案制订—服务落地”的全链条闭环。详细的工作方案与工作机制,为提供精准有效的救助和帮扶服务提供保障。祈福新邨社区充分发挥党建引领作用,与11家企业、多所学校、派出所、社工站等签订互助协议,共同开展慈善活动,为特殊困难群体送去关怀,将职责任务量化、具体化。通过签订互助协议确保各主体履职尽责,“协议化+量化”的模式创新使各主体从“被动参与”转向“主动履责”。
(3)文化赋能慈善品牌聚力
慈善活动的品牌化运作和全民参与是提升社区慈善影响力的重要途径。番禺区在推动慈善社区建设过程中,鼓励社区(村)打造慈善品牌,通过将社区历史、非遗传承、节庆习俗等文化元素转化为慈善活动的载体,构建慈善文化认同体系,完成“文化认同转译”。
大龙社区慈善活动与重要节日紧密相连,通过开展多样化社区志愿活动,打造社区志愿服务品牌。“学雷锋月活动”将个体慈善行为转化为集体认同的纽带,形成共同行动的文化认同网络。创新“公益+体育”模式,举办体现社区活力的“大龙杯”社区篮球联赛,进一步丰富了文化认同的载体。大龙社区“粤曲文化进社区活动”联合非遗传承人开展粤剧培训、曲艺表演,年均举办6场专场活动,吸引超2000人次参与,通过“文化表演+慈善互动”的模式,让居民在欣赏艺术的同时,潜移默化地接受慈善理念的熏陶,构建“文化认同—情感共鸣—行动参与”的转译链条,成为番禺区传统文化活化标杆。
丽江社区打造具有本土特色的慈善活动品牌,形成“活动常态化、参与全员化、传播立体化”的慈善生态。社区依托百年岭南骑楼建筑群和水乡文化底蕴,将慈善活动与文旅体验深度融合,为老旧社区慈善品牌化运作提供了“文化驱动型”范本。端午节举办“龙舟慈善市集”,组织居民制作广彩瓷、榄雕等非遗手工艺品义卖,同步开展“慈善文化VR展”,通过虚拟场景再现社区历史慈善故事;重阳节打造“耆乐融融”敬老宴,联动辖内餐饮企业为800余名长者提供免费餐食,并设置“微心愿墙”现场认领,精准对接特殊群体需求。系列活动以文化元素实现了社区利益相关者的协同,强化了社区网络稳定性。
(4)社区基金推动利益共享
社区慈善基金在番禺区慈善社区创建中扮演了转译中介与增值循环的重要角色。在番禺区,不少镇(街)村(居)在激发社区慈善基金活力的过程中积极探索社区慈善积分兑换机制,以“利益共享”为核心转译逻辑,将居民的慈善行为,如捐赠、志愿服务等,转化为可量化的积分,并进一步兑换为社区服务或实物奖励。
坐落于东兴社区的“汇爱特惠店”以市场化运营撬动公益循环,作为广州市首个社区慈善特惠店,通过商业逻辑反哺公益,形成“经营性收益—慈善捐赠—困难帮扶”的闭环。其双轨积分激励机制(捐赠积分+行为积分)充分调动企业及个人参与,创新积分转赠功能支持将积分定向捐赠给困难家庭,实现“自助—互助”的双重价值。积分兑换机制将居民行为、企业捐赠、基金需求转化为可量化的利益共享网络,结合线上平台及积分系统的技术赋能,确保了慈善行为的透明性与可追溯性,有力增强社区多元主体的信任感。
万丰社区构建“需求调研—项目设计—资金筹集—志愿服务—反馈优化”的基金运营闭环转译链,依托“慈善义卖”“微心愿认领”等常态化筹款活动与专项筹款结合,构建多渠道基金筹集机制,通过居民捐赠闲置物品、志愿者组织义卖,实现“零成本”筹款的社区慈善创新。社区更鼓励居民参与志愿服务,推出“时间积分”机制,以“1小时等于10积分”开放兑换社区服务(如理发、家电维修)或商品,提升慈善服务可及性。
(5)数字赋能促进透明监管
数字赋能是提升慈善档案管理效率和质量的重要途径。近年来,番禺区通过开展全区贯标培训、实地督导等活动,推动慈善档案管理、慈善信息公开等环节,从“制度规范”到“生态共建”演进,通过技术赋能与文化认同实现慈善信息公开的“透明化—信任化—参与化”的闭环。“文字+照片+视频+电子台账”四位一体的档案体系,实现慈善活动全流程可追溯,促进慈善社区创建的能力提升。
沙湾社区通过“慈善需求数据库”实时更新居民需求,针对高龄独居老人、困境儿童等群体开展精准帮扶项目,以动态档案库推动慈善资源从“广撒网”转向“靶向投放”,提升治理效能。“慈善文化节”等活动,将信息公开融入社区文化,在“公益集市”中设置“慈善档案展区”,展示历年帮扶案例与居民捐赠故事,有效增强居民对社区慈善事业的认同感。此外,大龙社区制定《社区慈善档案管理办法》,明确档案分类、存储、查阅权限,年均处理慈善文件归档超300份;万丰社区则通过“楼栋长走访日志”“志愿服务记录表”等细化档案颗粒度,为精准服务提供数据支撑。以透明化管理,适配慈善社区创建,能够有效增强捐赠者信任感。
(三)番禺区慈善社区创建活动的数据特征分析
为推动慈善社区创建活动走深走实,番禺区面向全区社区(村)开展“慈善社区风采征集活动”,本文调取此次活动打分情况进行了简要分析。其中:“组织管理”满分8分,平均分7.14,“7分及以上”社区(村)占比75.9%;“职责任务”满分14分,平均分12.55,“12分及以上”的社区(村)占比75.9%。“组织管理”与“职责任务”两大维度达标率均达75.9%,显示社区在慈善制度建设和联动责任落实上形成有效闭环。“慈善活动”满分25分,平均分22.4,“22分及以上”的社区(村)占比69.0%,在一定程度上反映了番禺区社区活动的组织与整合能力。“规范基金管理”满分12分,平均分10.38,“10分及以上”的社区(村)占比75.9%,表明番禺区社区慈善基金在前期发展中积累了坚实基础,资金运作透明度和可持续性较好,为慈善活动提供了稳定保障。“慈善宣教与阵地建设”满分20分,平均分15,“15分及以上”的社区(村)占比62.1%,为所有维度最低。“志愿氛围营造”满分11分,平均分9.34,“9分及以上”的社区(村)占比65.1%,可见慈善志愿力量有待培育与激发,志愿慈善社区氛围需进一步营造。此外,“档案管理”满分10分,平均分7.51,“7分及以上”的社区(村)占比65.5%,档案管理规范性需要更多的监督与指导。当次慈善社区创建总分以100计算,29个申报单位平均分在84.34,“84分及以上”的社区(村)占比51.7%。

(四)最美慈善社区标杆案例的模式导向分析
番禺区积极组织多个社区参与“广州市最美慈善社区(村)”评选活动,展示慈善领域斐然成果,多个社区相继获评“广州市最美慈善社区(村)”。2022年度,市桥街道怡乐社区、市桥街道西涌社区、钟村街道祈福新邨社区凭借在慈善工作中的突出表现,成功入选首批榜单。2023年度,市桥街道万丰社区、三堂社区以及石碁镇大龙社区亦相继脱颖而出获此殊荣。累计入选社区数量稳居全市之首,番禺区慈善评优再次走在全市前列。从党建引领到需求导向、资源整合、志愿推动、文化营造、企业反哺,标杆社区基于不同导向开展的慈善实践,为番禺区全域推进创建活动带来诸多启发。
1. 党建引领型——以石碁镇大龙社区为例
(1)社区实践举措
大龙社区将党建引领贯穿慈善工作与社区治理全过程,以社区党委作为行动者网络理论中的核心行动者,通过构建“组织覆盖—骨干带动—多元联动—资源转化”的实践路径,系统将政治优势转化为慈善治理效能。在组织覆盖层面,社区在石碁镇党委和政府的领导下,建立4个网格支部,以“最小应急单元”“十户联防”“红棉老兵志愿服务队”为基层工作依托,形成横向到边、纵向到底的网格化组织体系,实现党组织在社区慈善领域的全面覆盖,完成行动者网络搭建。
在骨干带动环节,社区优先选拔党员志愿者担任楼长、联络员,赋予利益角色,充分发挥党员的带头示范作用,通过党员骨干的先锋引领,强化基层慈善工作的组织动员能力,完成关键行动者的角色激活。
基于组织覆盖与骨干带动的基础,社区进一步建立“五级动员体系”,联合社会组织、志愿者及热心公益人士等多元“人类行动者”,结合社区慈善基金、腾讯“99公益日”等“非人类行动者”,共同开展活动;通过定期组织楼栋小组巡楼走访收集群众需求,将多元主体的利益与慈善社区的治理目标绑定,扩大共建共治规模,形成多元联动的慈善治理格局。
在资源转化方面,社区党委积极推动资金募集机制创新,通过腾讯“99公益日”、公益创投、公益集市等多元形式筹集资金,依托社区慈善基金的规范运作化解慈善资源分配异议,并将募集资金精准用于社区治理、帮扶慰问等民生实事,实现慈善资源的高效转化与民生需求的精准对接,推动社区慈善事业在党建引领下持续发展。
(2)区位资源与机制网络分析
大龙社区依托石碁镇中心的行政资源优势,结合镇街级慈善会、商会的资源整合外部资源供给,为慈善社区建设提供了重要的基础支撑。在机制网络构建上,该社区形成了“党委统筹—纵向网格管理+横向多元协同”的双维网络体系。其中,党委统筹发挥核心引领作用,纵向通过网格管理实现治理层级的垂直延伸,体现社区网格化治理能力,横向则联动多元主体形成协同合力,通过这种双维网络的有机结合,促成社区资源与社区能力的适配,有效推动了慈善资源与社区治理需求的垂直贯通,提升了资源配置效率与治理响应能力。
(3)文化特征与实践成效
为推广社区慈善文化,石碁镇大龙社区形成了“组织引领型慈善文化”的发展模式,并以此完成文化认同转译。该模式突出强调党员的先锋模范作用与集体行动的重要性,通过党组织的引领,将党员的先进性转化为推动慈善事业发展的动力,以党建共建为纽带,将个体慈善行为转译为集体认同与行动,凝聚社区各方力量,实现网络稳定化,形成协同参与的集体行动格局。
在实践成效方面,该模式有效促进社区治理项目的高效落地。例如,在帮扶慰问等具体慈善项目中,依托党组织的统筹协调能力,资源调配更加精准,执行流程更为顺畅,确保了帮扶资源能够及时送达需要帮助的群体,党员志愿网络的行动显著提升了慈善项目的实施效率与覆盖面,充分验证了党建引领在聚合慈善资源、优化资源配置方面的关键作用,为社区慈善事业的可持续发展奠定了坚实基础。
2. 需求导向型——以市桥街道怡乐社区为例
(1)社区实践举措
怡乐社区在慈善社区建设中,遵循社会协同理论核心逻辑,积极构建“需求识别(入户走访)—资源匹配(社区慈善基金)—精准供给(微创投项目)”的闭环实践模式,以此推动“居民需求—项目设计—资源投入”的精准对接。
在需求识别环节,社区以入户走访为核心方式,精准捕捉居民实际需求,为后续行动者网络搭建明确议题方向。通过深入居民家庭的实地调研,及时掌握居民在生活环境、公共服务等方面的具体诉求。
资源匹配环节依托社区慈善基金(非人类行动者)搭建高效的全民参与筹募平台。作为连接居民需求与社会资源的关键纽带,社区慈善基金能够根据居民在助残敬老、美化环境、修缮基础设施等多元领域的需求,通过发挥“利益赋予”功能,调动企业履行社会责任、政府提升治理效能的增益,整合各类社会资源。与此同时,通过募捐快速筹资、微创投小额资助,为慈善资源匹配提供精准渠道,使社区慈善基金运营实践成为社区慈善佳话。
精准供给则离不开微创投项目推动资源与能力适配,实现服务的精准化落地。社区始终以居民需求为出发点,借助对微创投项目的审批与资助,社区得以进一步对慈善资源进行引导与转化。针对居民反映的电动车充电难题,社区通过微创投活动发动社会企业捐资,将原有的3个旧车棚改造为有偿电瓶车充电点,既解决了居民的安全充电问题,又通过合理的运营模式保障了设施的长效维护。这种基于需求与精准供给的筹募模式,使得慈善资源有效聚集到社区改造与服务项目中,更直接回应居民关切,该完整闭环显著提升各方对慈善社区建设的可知、可干、可感。
(2)区位资源与机制网络分析
市桥街道怡乐社区位于人口密集的市桥商圈旁,作为番禺区传统中心的老旧社区,社区建成时间较长,基础设施相对老化,居民结构多元带来社区能力禀赋优势,社区内诸如老年人照护、公共设施维护、邻里关系协调等民生问题痛点较为突出,其多样化与复杂化的社区建设需求,为多元行动者动员打下天然基础,恰恰为社区全民慈善参与提供丰厚的内生力量。
在机制网络构建方面,该社区通过“需求清单(库)—项目库—资源库”的“三库联动”模式展现了需求与资源的动态适配机制。具体而言,社区首先通过常态化调研梳理形成“需求清单”,系统识别居民的实际需求,进行“议题细化”;随后需求清单进入“项目库”,分类至与之匹配的服务项目;然后整合政府、企业、社会组织等多方力量形成“资源库”,动态响应项目实施所需的资金、人力及物资支持。在此基础上,依托社区慈善基金的灵活性优势,通过“微创投”机制对小额、分散的居民需求进行快速响应,实现资源适配需求的效率优化,有效提升社区服务的及时性与精准性,形成需求导向、资源整合、高效落实的闭环运作体系。
(3)文化特征与实践成效
在文化层面,市桥街道怡乐社区基于问题解决导向形成了独特慈善参与文化,达致“文化认同转译”。其显著特点在于聚焦社区居民的实际需求,而非停留于抽象的慈善理念或形式化的公益口号,强调通过社区各方成员有使命与责任以具体行动为慈善社区建设出一分力,回应居民在日常生活中面临的真实问题。
实践成效方面,该社区的慈善实践有效提升了居民的满意度。通过实施“微更新”项目,资源适配需求落地成果,如“初心亭”公共空间改造、便民充电点建设等,精准对接了居民在休憩、生活便利等方面的实际需求,这些项目因其贴近民生、实用性强而获得了社区居民的广泛认可和高度接受,在提升社区治理效能和居民生活品质上发挥了积极作用。
3. 资源整合型——以市桥街道西涌社区为例
(1)社区实践举措
西涌社区在资源整合过程中,构建了“资源识别—资源激活—资源协同—资源转化”的完整资源利用链条,通过跨主体协作实现资源的“盘活—匹配—落地”,有效推动社区问题解决与发展需求满足。
在资源识别环节,社区创新搭建“流动议事会”议事平台作为行动者网络中的关键联结载体,系统性收集群众需求,精准识别社区治理中的关键问题,为后续资源整合明确方向。该平台作为需求与资源对接的核心枢纽,实现了慈善资源与社区需求的初步匹配,为资源利用链条奠定基础。
资源激活阶段以社区慈善基金(非人类行动者)为核心载体,通过盘活社区慈善基金资源,重点解决社区安全隐患等迫切问题。例如,在用电安全改造项目中,社区慈善基金的有效激活为项目实施提供了资金支持,确保潜在资源转化为可利用的实际帮扶力量。
资源协同环节,西涌社区积极响应镇街一级慈善活动统筹,参与片区慈善行动,依托社区自身“社工+企业+志愿者”(多元人类行动者)的协助模式,形成资源整合的合力。在社区内部,社区积极联动社工机构、辖内企业及志愿者群体,组建志愿者服务队,为慈善服务提供稳定的人力支持,在此基础上,社区积极向周边邻近的慈善空间、文创园区、爱心商家争取资源合作,通过跨社区协作实现慈善资源的高效盘活与精准投放,这种跨主体协同机制不仅盘活了分散的人力资源,还通过企业参与实现了慈善资源的多元化供给,提升了资源匹配的精准度。
资源转化环节则通过具体整治工程将整合资源落地为社区发展成果,依托前期行动者网络的搭建与跨主体协同能力,实现资源盘活、匹配与落地,最终让社区周边资源为慈善建设所用,转化为改善社区环境、提升民生福祉的实际成效,形成资源利用网络的闭环,为社区治理与发展提供可持续的资源支撑。
(2)区位资源与机制网络分析
西涌社区在区位功能上呈现出居住属性与公共活动属性的双重特征。作为典型的城市社区,其空间布局需同时满足本地居民的日常生活需求与外来游客的公共活动需求,这一区位特点为行动者网络扩容与社会协同创新提供了更多可能。
在机制网络构建方面,西涌社区形成了“议事平台—资源池—项目实施”的开放协作体系。该体系以多元主体参与的议事平台为核心,通过慈善专题活动形成吸引慈善参与的“资源池”吸引和整合政府、企业、社会组织及居民等多方资源,并最终依托社区内部力量落地项目实施。其中,“流动议事会”机制的建立,进一步强化了需求与资源的动态匹配能力。其深入居民生活场景、公共活动空间及游客聚集区域收集实时需求,议事会能够灵活调整资源池配置与项目实施方向,确保社区服务供给的针对性与时效性,从而有效支撑其双重区位功能的实现。
(3)文化特征与实践成效
市桥街道西涌社区以其开放协同的慈善文化带给周边关于跨界合作与公共利益融合的更多思考,其通过推动行动者网络稳定化与社会协同深化,打破不同主体间的壁垒,推动政府、社会组织、企业及居民等多元力量参与到社区慈善事业中,形成协同互动的良好格局。
在实践成效方面,该文化模式的推行直接促进了社区公共空间品质的显著提升。以停车场改造项目为例,社区在规划过程中充分兼顾了居民日常停车需求与游客游览动线优化,通过整合各方资源、协调利益诉求,既缓解了居民停车难的问题,又提升了游客在社区内的游览体验,实现了公共空间利用效率与服务质量的双重改善。
4. 志愿服务推动型——以市桥街道万丰社区为例
(1)社区实践举措
万丰社区以志愿服务为核心驱动力构建社区慈善生态,形成“志愿者培育—动员网络—服务输出—资源反哺”的闭环驱动,体现了“多元行动者协同网络”的构建逻辑,为城区核心地带的老旧社区提供慈善社区建设的参考。
在志愿者培育环节,社区充分实践“挖掘—联络—培养—激励”四步培育机制,激活内生动力。重点挖掘社区党员与热心人士作为核心力量,经系统性联络与能力培养后,组建12支党群志愿服务队伍,并扩充参与慈善志愿服务的行动网络,累计培育社区志愿者440余人。从动员招募到利益赋予到关键行动者激活,社区在慈善行动上获得稳定人力支撑。
动员网络建设方面,创新构建“五级”群众动员体系与“三级”微信动员群相结合的双层架构。“五级”体系纵向贯通社区治理层级,“三级”微信群实现精准信息触达,两者协同畅通志愿服务组织渠道,确保政策宣传、活动通知等信息高效传递至志愿者群体。
服务输出覆盖多领域需求,组织志愿者在政策宣传、环境保护、应急安全等公共服务领域开展常态化活动,将培育成熟的志愿力量转化为社区治理的实践效能,直接回应居民多样化需求,在体现社区网络效能落地的同时,也肯定了行动者网络的响应价值。
资源反哺环节形成“募捐—基金—回应”的良性循环。通过常态化慈善募捐与主题式全民募捐等创新形式筹集资源,由社区党委统筹链接各界爱心力量,社区商企也普遍依托社区慈善基金精准对接社区需求,完成老旧社区人口活力与能力上的短板弥补,实现慈善资源的高效转化与社区问题的靶向解决。
万丰社区的实践模式凸显社区志愿参与的三重价值:在人力供给层面,培育规模化志愿者队伍填补社区服务人力缺口;在文化传播层面,通过服务与激励增强志愿者荣誉感与归属感,持续传播慈善精神;在资源撬动层面,以志愿服务活动为载体激活社会捐赠与商企资源,形成“志愿服务—资源汇聚—需求回应”的可持续生态,推动社区慈善事业系统性发展。
(2)区位资源与机制网络分析
从区位资源分析上看,万丰社区属于原住居民相对集中、邻里互动频繁的成熟社区,这一特性为志愿服务的开展奠定了良好基础,属于社区能力禀赋。社区可动用志愿者力量基数较大,居民间的紧密联系为志愿服务提供了充足的人力资源保障。在机制网络构建上,社区通过“线下队伍+线上社群”的双线动员模式,优化行动者网络形态,实现志愿服务力量的有效整合与调动。线下依托实体志愿者队伍开展组织化活动,线上则借助社群平台进行信息传递与需求对接,两者协同作用,逐步形成了“核心志愿者—普通志愿者—居民”的金字塔式行动网络。该网络结构中,核心志愿者发挥引领与组织作用,普通志愿者构成服务执行的主体力量,居民既是服务的对象也是潜在的志愿力量来源,其培育体系层级分明且互动紧密,有效提升了社区慈善志愿服务的覆盖面与响应效率。
(3)文化特征与实践成效
在文化层面,市桥街道万丰社区形成了颇具社区特色的志愿参与型慈善文化,社区居民将志愿服务内化为日常生活的重要组成部分,社区骨干积极主动地参与各类慈善活动。实践成效方面,该社区的志愿服务呈现出规模化与常态化的显著特征:志愿服务队伍已发展至440人,形成了一定规模的参与群体;在此基础上,社区日常的政策宣传、慈善宣教、慈善微改造等活动得以持续开展,实现服务的常态化运作,体现了社区行动者网络成熟度与落地效能,有力支持社区慈善事业的稳定发展。
5. 慈善文化营造型——以市桥街道三堂社区为例
(1)社区实践举措
三堂社区在慈善文化培育过程中,构建了“机制保障—活动载体—认知深化—价值内化”的递进式实践路径,推动慈善文化从理念传播向行为习惯深度转化。
在机制保障层面,社区以党建为引领,确立“五社联动”机制作为文化培育的制度基础,深度践行主体协同与机制协同。通过整合社区党组织、社会组织、社会工作者、社区志愿者等(人类行动者)及社区慈善基金、活动场地等社会慈善资源(非人类行动者),形成多元主体协同参与的工作格局,为慈善文化的落地提供组织支撑与资源保障,促进志愿服务、慈善资源与专业社会工作的有机融合。
在活动载体层面,日常化慈善活动成为行动者网络征召与动员的核心场景。社区通过组织形式多样的慈善活动,将抽象的慈善理念转化为居民可感知、可参与的具体实践,使慈善元素自然融入日常生活场景,完成“文化转译”。以活动嵌入生活,打破慈善文化传播的时空局限,为居民提供持续接触和参与慈善的机会。
在认知深化阶段,社区注重引导居民通过参与式实践增强对慈善的认知与认同。居民在亲身参与慈善活动的过程中,逐步理解慈善的社会价值与个人意义,完成从被动接受到主动认知的转变,并进一步形成对慈善理念的情感认同,实现“从认知到认同”的关键跨越。
通过长期的机制保障与活动浸润,社区推动慈善文化实现价值内化,并依托社会协同的资源共享与行动者网络的稳定化,促使慈善从外在要求转变为居民的内在自觉。互帮互助的行为模式逐渐成为社区居民的生活习惯,慈善理念升华为普遍的价值追求,形成“从认同到习惯”的深度转化,为社区慈善事业的持续发展奠定文化根基。
(2)区位资源与机制网络分析
市桥街道三堂社区作为番禺区典型的慈善文化营造型社区,在区位资源与机制网络方面呈现出鲜明特征。区位上,该社区位于历史悠久且文化底蕴深厚的老城区,传统街巷格局、历史建筑及民间文化习俗等构成了其独有的慈善文化资源基础,为慈善文化的培育与传播提供了天然土壤。
机制层面,三堂社区依托“五社联动”模式整合多元文化资源,构建了系统性的运作网络。具体而言,社工机构作为专业力量,负责设计符合社区文化特色的慈善主题活动,如传统节庆公益市集、非遗文化体验课堂等;志愿者队伍承担活动执行与基层动员职能,通过邻里互助、文化讲解等方式提升居民参与度;慈善资源则为活动开展提供资金、物资及场地支持,保障文化传播的持续性。在此过程中,社区、社会组织、社会工作者、社区志愿者及社会慈善资源形成协同效应,逐步构建起“文化活动—参与体验—价值传播”的闭环机制:通过多样化的文化活动吸引居民参与,在体验过程中传递慈善理念,进而推动慈善价值在社区内部的深度传播与认同,实现文化资源与慈善实践的有机融合。
(3)文化特征与实践成效
市桥街道三堂社区在慈善文化的浸润之下,将慈善理念融入居民的日常生活场景与参与行为中,慈善活动生动常新,无需刻意地宣传推广,便成为社区成员日常互动的自然组成部分。
从实践成效来看,该社区的慈善活动已实现从“外部要求”向“内在自觉”的转变。居民不再是被动响应外部倡导或组织安排,而是主动自发地参与到各类慈善事务中,展现出对社区公益事业的高度认同与积极投入。这种转变标志着慈善文化已内化为社区居民的行为习惯与价值共识,形成了可持续的社区慈善发展动力。
6. 社区企业反哺型——以钟村街道祈福新邨社区为例
(1)社区实践举措
祈福新邨社区在推动企业反哺型慈善社区建设过程中,构建了“企业动员—资源输入—服务转化—居民参与”的完整实践链条,有效促进了企业反哺意愿的激发与落地转化。
在企业动员环节,社区以企业反哺为核心导向,通过明确慈善工作定位与目标,充分发挥社区企业的主体作用,系统性激发企业的反哺意愿。社区通过政策引导、需求对接等方式,使企业认识到参与社区慈善是履行社会责任、提升社区认同的重要途径,从而主动将资源投入与社区发展需求相结合,为后续反哺行动奠定思想基础。
资源输入阶段,一方面,企业基于慈善传统与活动氛围所激发的反哺意愿,争相以捐资赠物等形式直接注入资源,另一方面社区有序组织企业开展定向捐赠活动,引导企业根据社区实际需求提供资金支持与物资援助,形成稳定的资源供给渠道。这些资源不仅包括资金与实物,还涵盖企业自身的专业优势与网络资源,为社区服务提供了多元化的物质基础。
在服务转化环节,社区将企业输入的资源精准转化为居民所需的民生服务。通过整合企业捐赠资源与社区服务需求,免费开展“义诊”“义剪”“义修”等多元化服务活动,在实现资源与服务高效对接的同时进一步活跃慈善氛围,撬动企业对慈善社区建设的投入。例如,企业捐赠的资金用于购置医疗设备、理发工具等,直接作用于社区建设配置与便民服务开展。
在此过程中,不可或缺的居民参与环节进一步推动企业在慈善社区网络中的角色深化,强有力的企业资源可凝聚成网络的纽带,为多元慈善提供资源载体与资金基础。企业在社区网络中与各方要素形成链接,由企业资源深度支持社区居民力量,组建起由党群志愿者及社区居民共同协作的志愿服务队伍。企业在此过程中不再局限于资源供给,而是深度参与到培训赋能、资源协调、民主商议及慈善活动等各环节行动中,形成“企业—居民”协同参与的服务模式。这种转变使企业从单纯的“资源供给者”升级为“协同参与者”,多元主体的互动合作,有效促进慈善服务的常态化与慈善社区规划的精细化。
祈福新邨社区在慈善社区探索的实践链条中展示了企业反哺资源的高效利用与慈善服务的良性循环。企业的深度参与不仅为社区提供了持续的资源支持,更通过协同居民组建志愿服务队伍、开展各类慈善活动,体现了经验、技术的注入,为企业投身慈善社区建设提供了互利共赢的参考。
(2)区位资源与机制网络分析
钟村街道祈福新邨社区企业密集,区位资源优势凸显,作为初代大型楼盘,其开发建设之初集聚了大量配套商企,社区住户也多为各大企业的员工,交织了丰富的企业资源网络,为社区慈善参与打下基础。社区通过依托“企业资源池—服务项目库—志愿执行队”构建起三位一体的反哺网络体系。其中,“企业资源池”通过整合辖区内企业的资金、物资等资源,为社区慈善服务提供物质保障;“服务项目库”则根据社区居民的实际需求,筛选和设计针对性的慈善服务项目,确保资源投放的精准性;“志愿执行队”作为项目落地的核心力量,负责具体服务的实施与推进,有效缓解社区慈善工作人手不足的困局。通过“企业捐资+志愿执行”的协同模式,社区实现了企业资源与志愿服务的高效对接,既充分调动了企业参与慈善的积极性,又借助志愿力量降低了服务执行成本,从而达成资源的高效转化与利用,形成可持续的慈善反哺机制。
(3)文化特征与实践成效
钟村街道祈福新邨社区形成了独特的“企社共生型慈善文化”。这种文化模式的核心在于企业与社区利益深度绑定,企业将社区的发展需求视为自身发展的有机组成部分,通过主动承担社会责任、反哺社区建设,构建起与社区居民之间相互依存、共同发展的良性互动关系。
可持续的社区动员模式显著提升了社区服务供给的可持续性。一方面,依托企业的持续反哺机制,社区获得了稳定的资源支持,为慈善服务的常态化开展提供物质保障;另一方面,居民在企业示范效应的带动下,参与慈善活动的积极性不断提高,进一步扩大服务覆盖范围,使慈善服务能够更精准地触达社区内的各类需求群体,形成了企业主导资源供给、居民广泛参与实施的协同发展格局。
7. 标杆社区的模式对比分析
在番禺区“慈善之区”建设的高位部署下,6个坐拥不同先发区位资源优势的社区脱颖而出,成为番禺区三级慈善网络在基层落地延展的生动表现。各社区遵循“需求驱动—主体联动—资源整合—效能反馈”的共性逻辑,在政策指导的空间下,探索自身社区的特色路径,这体现了番禺区在慈善社区创建工作中,在政策指导、机制赋能、行动共识等方面的标准化实践能力与政策弹性。番禺区政策指导为慈善社区建设搭建以需求为导向、以多元联动为支撑、以资源整合为手段、以效能反馈为优化路径的框架,以区、镇(街)两级赋能社区基层“两委”,指导党建引领社区治理将资源转化与方向指引,使多元主体基于功能互补,在政策引导下紧密构成协同网络,共同推动慈善社区的系统性建设。6个社区的模式导向对比分析见表4。

对比不同的模式导向可看出,番禺慈善社区创建以党建引领作为机制根基,通过标准化的党建引领多元协同模式,为各类政策工具的落地提供坚实的组织保障和明确的方向指引,保障基层实践的协同推进、无缝衔接;社区慈善基金始终作为资源整合的核心枢纽,其在区级层面被确立为统一推广的资金池。区慈善会通过制定标准化的资金募集、管理与使用流程指导为慈善社区建设赋能,全区性慈善品牌活动以及镇街统筹的片区专题慈善日活动,为各社区提供稳定且可持续的慈善筹募支持,落实了慈善社区建设的基础性资金保障。社区微创投、微改造作为社区需求响应,一方面以微改造引入慈善资源快速响应弥补社区基础建设工程的空白,另一方面则通过微创投创新社区慈善服务内容及模式,扩大慈善社区创建行动的受益面,在民生工程建设与民生服务保障的加持下活跃慈善社区氛围。
基于对6个标杆社区模式的深入剖析与对比总结,可以进一步提炼出“54321”番禺慈善社区创建模式。该模式立足番禺区慈善社区创建的发展历程,是以系统性思维破解基层治理难题的又一创新实践。番禺慈善社区创建的路径经验即通过“五联创优”机制整合资源、“四轮驱动”夯实根基、“三阶赋能”分层推进治理升级、“一体两翼”打造慈善生态系统,构建“政策指导—机制保障—体系评估—生态闭环”的模式路径,为超大城市社区慈善治理提供了可复制的“番禺方案”。

具体而言,该模式以多元协同为底层逻辑,承载番禺慈善事业发展特色,将社区“两委”、社区社会组织、社工、社区慈善基金、社区企业五大主体,纳入“五联创优”基层治理网络。其中,社区“两委”作为统筹中枢,“两委”班子牵头整合资源;社区社会组织承接在地服务项目,在协同行动中接受培育孵化;社工运用专业方法精准对接需求;社区慈善基金作为资金池,撬动社会资本;社区企业则以“公益反哺”形式参与慈善生态。五大主体协同发力,形成“资源输入—服务输出—效能反哺”的可持续生态。
“四轮驱动”一方面是贯彻番禺区慈善网络由“慈善会+社联会”组成的联合驱动模式,另一方面则强调“党建引领制度保障+社区慈善基金聚力”的双重支撑,四轮推力推动慈善社区建设从“行政主导”向“共建共享”转型。
“三阶赋能”梯度渐进的运作机制,建基于慈善社区创建评价维度与指导框架,注重强化组织管理、阵地建设,夯实治理根基;发挥慈善枢纽作用,聚焦资源整合与数字化创新,开发“指尖慈善”互动参与场景;顶层发力,指导慈善社区品牌塑造,推动社区慈善从传统观念中的“救助工具”转变为撬动社区建设与发展的“文化符号”。
“一体两翼”慈善生态战略,旨在以建设慈善社区为核心,整合多元共治的慈善成果,形成统一慈善力量;既强调通过社区慈善综合体建设为慈善活动提供坚实的物质基础和高效的操作平台的“硬核布局”,也重视慈善参与对社区文化营造的“软氛围”滋养。协同“两翼”齐飞,共同推动慈善生态系统一体化发展。
番禺区慈善社区创建“54321”模式以其系统性思维、技术赋能、文化深耕和政策创新,为全国不同发展阶段、资源禀赋的慈善社区提供了可拆解与组合的实践方案。该模式尝试跳出传统慈善“重项目轻生态”的局限,以高位统筹编织有机网络,打破联动壁垒,解决社区慈善资源分散的顽疾;以平台建设重构信任链条,回应社区发展核心关键;共创慈善场景,将慈善行为嵌入社区日常生活。在政策指导下,慈善社区创建相关活动既为初创社区提供操作指南,也为成熟社区预留创新空间,一系列政策倡导带着可迁移的经验,助力慈善在不同的社区生态中“生根发芽”。
四、番禺区慈善社区创建的经验对比与启示
番禺区在推进慈善社区创建过程中展现出强劲的慈善发展动力与活力,其慈善社区建设通过“54321”模式构建起多元协同的慈善生态,相关创新实践已成为超大城市慈善社区创建的标杆。
(一)国内慈善社区创建经验对比与借鉴
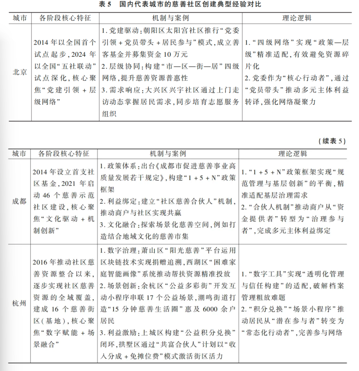
2014年北京市朝阳区落地全国首个慈善社区试点以来,我国各大城市就发展社区慈善、创建慈善社区有着不同的实践,结合地方实际形成了各具特色的慈善模式经验。梳理我国不同地区代表城市的慈善社区发展案例,总结其发展经验,对“番禺模式”的深化打造具有借鉴意义。

1. 从单向灌输到沉浸式体验,打造慈善文化场景
借鉴杭州市余杭区“公益多彩街”,番禺区可在商业发达的镇(街),特别是番禺万博CBD等地标性商圈,打造“慈善主题街区”,设置互动装置,将慈善行为转化为可感知的场景体验。互动装置更可下沉社区,与社区慈善空间结合,为社区慈善宣教带来更多趣味性,对应击破社区慈善宣教形式单一、阵地建设滞后的痛点,同时为慈善培训带来更丰富的形式和吸引力。与此同时,同在杭州市,上城区的“慈善积分闭环”和拱墅区“共富合伙人”计划,为番禺区“社区合伙人”募集及“益起付”慈善消费捐系统功能带来更多丰富慈善生态建构上的启发,活用积分回应需求,可有效解决慈善参与因激励缺失而退出的问题。
2. 推动志愿力量从老龄化向年轻化、专业化发展
借鉴北京模式,联合番禺区内高校,特别是把握广州大学城优势,邀请青年党员领头更多志愿实践活动,下沉村(社区)建立“慈善实践基地”,普及小程序等慈善平台的应用,打破微信群宣传隔阂。引入成都“社区慈善合伙人”机制,与专业机构合作开发志愿培训课程以强化“志愿技能认证”,辅以“慈善积分”机制支持社区志愿培育可持续发展,提升社区志愿者参与感与认同感。进一步参考杭州经验,普及番禺大型楼盘社区中已有实践基础的积分兑换机制,为社区慈善积分兑换接入更多社区服务、企业产品选择,在为志愿慈善参与提供“实质性认可”同时可扩大社区的企业公益圈。此外年度评选或答谢活动还可覆盖企业、家庭、个人等不同群体对象,全方位提供持续性激励。
3. 整合社区慈善碎片化资源,实现平台化精准对接
参考北京、杭州的“五社联动”与资源统筹部署经验,番禺区需要用好区级慈善平台并激活镇(街)级慈善会的统筹整合功能,解决资源重复投入问题,提升社区慈善对资源投入的吸引力。设计“慈善资源包”,定制综合服务方案,提升各相关方的参与效能。在镇(街)一级建立跨村(社区)协同机制,调配社区慈善资源强化供需匹配度,发挥慈善网络功能,提升慈善普惠性。
(二)番禺区慈善社区创建的优化展望
1. 高位推动,互动创新,创新营造慈善场景
从政府规划层面专题宣传慈善社区,联动媒体、镇(街)、慈善会等主体,在社区、学校、企业开展慈善普法、公益培训;“区—镇(街)—社区(村)”三级联动,推进“慈善文化进万家”,结合年度共创征集、“指尖慈善”及节日慈善专场等轻量形式,让慈善融入社区(街区)日常。创新服务形式,设计契合社区特色的互动活动,指导新建小区用“慈善积分”吸引资源投入,推动传统村落开展“慈善+指尖常态”活动,升级社区厅、堂、亭等公共空间,融入社区慈善文化,打造“慈善打卡点”,拓展慈善场景的互动性与覆盖面。
2. 多元共治,精准赋能,培育激发志愿力量
由区慈善会指导,在各层面区域合作中植入“+慈善”思维。优化慈善志愿服务招募机制,吸引属地、周边主体的志愿力量加入,共同搭建志愿者数据库,实现分类管理。整合专业资源开展志愿者培训,提供系统性、针对性课程及职业资质服务,提升参与能力。在此基础上,构建“区—镇(街)”分级慈善示范社区,结合社区特色设计持续性、创新性项目,通过积分兑换、荣誉展示等方式,激发社区成员对慈善志愿服务的参与热情和积极性。
3. 立足街情,数智活化,规范慈善档案管理
推动社区(村)建立慈善档案管理制度,制定契合基层执行力的流程标准。建立电子数据库,利用“慈善番禺”“益起付”等数字化工具,以大数据、人工智能提升管理透明度,同时加强档案安全与动态评估,结合慈善项目指标实现档案工作量化评价。
4. 跨界协同,网络互通,优化资源对接效用
落实月度跨社区联席会议及上级部门参与制度,共享案例经验、议定解难方案,提升社区慈善议事效率。区慈善会牵头深入摸查社区需求,构建社区能力清单,以多层级流通的“需求+资源”双向对接机制,实现区域内慈善资源的最大化利用。强化“区—镇(街)”对项目的监督评估,编织资源“保护网”。避免重复投入,通过三级协调、跨区域合作扩大资源采集,规范投入配比并统筹整合。
5. 挖掘特色,源远流长,创新推动品牌建设
结合社区历史、人文资源,创新慈善活动形式与文化内容,增强互动性。推动社区与全区慈善活动联动,三级推优、深入指导,在打造特色慈善品牌同时,确保慈善社区品牌项目发展与可持续的经验推广,协调社区慈善品牌与外部慈善商企资源展开有序合作。重点培育居民主导、多元参与的社区慈善项目,以慈善积分兑换、社区荣誉认证等形式激活参与氛围。广泛开展“社区微创投”,释放共建共治共享的慈善势能。
(三)番禺“54321”模式对全国社区慈善发展的启示
1. 以党建引领绑定多元主体深度慈善协同
当前全国多数社区的慈善工作存在主体分散、合力不足的问题。仅靠居委会单独推进,难以调动企业、社会组织等资源,社区虽有多方参与,但缺乏统一协调,仍会导致力量分散。番禺的实践表明,强化党建引领在社区慈善实践中的主导作用,可有效绑定社区内的居委会、社会组织、本土企业、志愿团队等多元主体。通过明确的社区党委统筹地位,建立行之有效的定期协商机制,清晰划分各主体的参与职责,在无需额外增加资源投入,仅通过统一协调与职责明确的条件下,能让不同主体形成协作合力,解决社区慈善工作“单打独斗、各自出击”的乱局、困局。
2. 搭建内外体系循环的活跃慈善资源链路
对于各地社区慈善普遍面临的资源分散、供需匹配不畅问题,主要表现为社区慈善物资闲置,使用与调配缺乏必要支持,且常有捐赠物资不符合实际需求的情况。番禺实践尝试以内外联动打通资源链路,对外依托本地慈善会、行业协会等组织,整合企业捐赠、专业服务等外部资源;对内挖掘社区自身潜力,比如动员居民贡献自身技能、利用社区闲置场地等。在此基础上,定期梳理居民的实际需求,将外部引入与内部激活的资源精准对接至需求端,让分散的资源得到高效利用,既解决外部资源难落地的问题,也有效避免内部资源闲置浪费。
3. 推动“短期项目”向“长效生态”发展
纵观全国,不少社区的慈善工作的推展仍以短期活动为主,节日性捐赠、临时帮扶较多,缺乏持续服务能力,更难以融入社区日常治理。番禺的实践路径从社区刚需入手,优先开展助老、助困等实用性项目,建立居民对慈善工作的认知,借助方便入门的数字化社区服务小程序平台,实现志愿报名、服务对接等线上流程的常态化运行,让慈善服务从节日动员的指定节目转变为日常可触达的服务,最终将慈善融入社区生活场景,让帮扶、互助成为居民的日常习惯。慈善生态建设通过可持续的分步骤推进,适配不同基础、禀赋各异的社区,避免了“一步到位”的落地压力。
4. “服务建设+文化滋养”健全慈善供给
当前的慈善供给形式仍比较单一,多以物资捐赠为主,往往未能顾及居民的精神参与需求,慈善工作的群众参与度不高。“番禺经验”兼顾社区服务建设与慈善文化滋养,在服务建设层面,针对不同社区的人群特点提供精准服务,以“社区微实事”不断完善社区设施的硬件升级,为社区慈善服务提供有力硬件平台支持;在文化滋养层面,开展贴合社区特点的互动活动,通过邻里互助市集、社区公益分享等解决居民实际困难,致力营造贴近居民生活的慈善氛围,降低参与门槛,让更多居民愿意主动参与到慈善互动中。
5. 构建弹性适配的区域慈善普适实践模板
全国各地社区众多,资源条件、人群结构、治理基础差异较大,单一模式难以简单套用。番禺模式的核心价值在于提供了一套“区域核心指导思路稳定、支持具体实践灵活创新”的建设理念。其核心思路始终围绕“党建引领、多元参与、按需服务、长期推进”,但具体操作可根据社区实际调整。在资源较丰富的城市社区,可侧重整合外部企业、社会组织的资源;在资源相对薄弱的乡镇社区,可优先激活本土居民与商户的参与力量;在老龄化社区侧重实用服务供给,年轻社区则可多开展互动类公益活动。这种弹性适配的方式,更能让不同禀赋的社区都找到符合自身实际的慈善发展路径。
(来源:《公益研究》期刊)